Skip to main content

Jess Automated Western Blot System 

ProteinSimple, part of Bio-Techne | Catalog # 004-650

Product Documents

Bio-Techne & ProteinSimple Logos
Jess Instrument Simple Western

Jessは完全自動化されたウェスタンブロット分析を提供します

ProteinSimpleのSimple Western™装置のJess™は、キャピラリーベースのイムノアッセイと完全自動化されたウェスタンブロット分析を行うBio-Techneの革新的技術です。Jessは、従来のウエスタンブロットやELISAに見られる複雑さや課題を解消し、それらの限界を補う次世代のイムノアッセイソリューションです。

Simple Western、Jessとは?

Jessは従来のウェスタンブロッティングのタンパク質分離とイムノアッセイ検出を自動化し、手間がかかり、エラーやミスが起こりやすいステップを不要にします。 サンプルと試薬を専用マイクロプレートにセットするだけで、後は自動でタンパク質をサイズ別に泳動分離し、抗体の添加、インキュベーション、洗浄、さらには検出ステップまでを正確に行います。 わずか3時間で完全な分析データが得られます。化学発光と業界最高クラスの蛍光検出機能を備えたJessは、ピコグラムレベルの感度、総タンパク質ノーマライゼーション、分子量解析による高い再現性の、ELISA様の結果をもたらします。ProteinSimpleのJess自動ウェスタンブロットシステムは、ウェスタンブロットとELISAを一体化します。

Chris LaBreck, Ph.D., Senior Product Scientist, Cell Signaling Technology

「Simple Westernの使用は、非常にやりがいがありました。特に、ウェスタンブロッティングアッセイをSimple Westernで完全に自動化されたフォーマットに移行することがいかに簡単であったか、また、CST抗体がプラットフォーム上でいかにうまく機能するかという点です。」

 - Chris LaBreck, Ph.D., Senior Product Scientist, Cell Signaling Technology (CST)

Nicolas Bazan headshot

「時間の節約になります!ピペッティングや操作のミスから解放されます。サンプルをロードして結果を待つだけで、その間は他の活動に専念できます。」

 - Nicolas G. Bazan, M.D., Ph.D., Director, LSUHSC Neuroscience Center of Excellence

Rachel Doidge headshot

「我々の顧客は、迅速な納期で高品質なデータを期待しています。Jessのおかげで化合物の効力を正確に評価でき、その高いスループット能で複数の化合物を迅速かつ効率的にスクリーニングできます。」 

 - Rachel Doidge Ph.D., Senior Research Scientist, Aurelia Bioscience

icon associated with a certified service provider

Jess認定サービスプロバイダープログラム(CSP)

Jessでサンプルを分析するエキスパートを見つける

当社のCSPプログラムは、JessをはじめとするBio-Techneの機器ポートフォリオと専門知識により、効率的で信頼性の高いサンプル分析を実現する堅牢なソリューションを提供します。下記のサービスプロバイダーはBio-TechneのCSPトレーニングプログラムを修了し、Bio-Techneの機器でのサンプル分析を実施する認定を受けています。 

Jessと自動分注システムの組み合わせ

Jessと自動分注システムを組み合わせることで、サンプル、試薬、抗体、洗浄バッファーを準備し、ロードし、複数のプレートをセットアップして自動タンパク質分析を実施できます。

Jessとの組み合わせ方法をご覧ください:

About Jess Automated Western Blot System

How Can Jess Help You? | Citations/Testimonials | More Information About Jess Automated Western Blot System

 

Jessができることは?

Jess offers market-leading protein detection sensitivity for Western blotting workflows with low pg sensitivity

タンパク質検出の感度はどのくらい?

Jessはウェスタンブロッティングのワークフローに、最高レベルのタンパク質検出感度を提供します。化学発光検出または蛍光検出のいずれかを選択し、サブpg感度でターゲットタンパク質を検出します。

Get fast results with Jess

ウェスタンブロットより早く結果が得られますか?

Jessは分注してランすればそれで完了! あなたのやることはサンプル、抗体、試薬をプレートに分注し、プレートとカートリッジをJessに挿入してスタートを押すだけです。 タンパク質の電気泳動分離、免疫プローブ検出、データの検出および解析などすべての分析ステップは完全に自動化されています。実験の手動セットアップが30分で、あとはハンズフリー3時間のランタイムで、もう次の発表や認可のためのデータ分析ができます。

Boost your throughput with Jess

Jessはハイスループット・スクリーニングに有用ですか?

サンプルは多いですか? Jessでスループットを大幅に向上できます。従来のウエスタンブロットのタンパク質分離と免疫検出を自動化し、わずか3時間で完全な解析データが得られます。 すべての反応はキャピラリー内で行われ、正確にタンパク質を分離し、試薬添加とインキュベーション後に検出を行います。 Jessは蛍光機能を使用し、タンパク質をマルチプレックス検出することでより高いスループットを提供します。 13本あるいは25本のサンプルキャピラリカートリッジを使用して、最低限のハンズオン時間で必要なスループットを得られます。

Quantitate your Westerns with Jess

ELISAのようにタンパク質を定量できますか?

すごい!Jessを使えば、タンパク質の定量は簡単です。 測定が終わったら、レーンビューオプションでバンド強度を比較。さらに知りたければタンパク質のサイズと濃度の完全定量も簡単。 数クリックでイムノアッセイのように標準曲線を分析し、タンパク質を正確に定量化できます。 マルチプレックスを行えばもっと情報が得られ、ワンショットでサンプル間の相対的なタンパク質発現を識別して区別するのに役立ちます。 また、タンパク質のノーマライゼーション機能が組み込まれているので、毎日の結果に自信が持てます。

Multiplexed chemiluminescence and fluorescence immunoassays plus total protein and protein normalization with automated Western blots via capillary electrophoresis.

マルチプレックス・アッセイはできますか?

Jessでは、例えば、同じサンプルで同時に化学発光と蛍光アッセイを行うようなマルチプレックスが可能で、1度のランですべてを行うことができます。 複数のターゲットタンパク質とパラメーターを同時に調べたり、タンパク質の存在量、アイソフォーム、サイズの情報を一度に得ることもできます。 そこに総タンパク質検出の追加もできます。 同一サンプル中の、高、あるいは低発現タンパク質が同じ分子量であったとしても検出可能です。 化学発光と蛍光のマルチプレックスアッセイを並行して実施でき、ターゲットタンパク質を見逃しません。

Export Graph

タンパク質発現データをノーマライゼーションするには?

総タンパク質の検出は、同一サンプルから同一キャピラリーを使って行われますが、NIR蛍光とは別のチャンネルで実行されるため、既存のIR蛍光、NIR蛍光、および化学発光チャンネルをそのまま活用できます。Jessの同時検出はまた、従来のアッセイよりも一貫した信頼性の高い結果を、染色や洗浄なく得ることができます!

Get more data per sample with Jess

従来のウェスタンブロットのようにストリッピングとリプローブができますか?

従来のイムノアッセイで、貴重なサンプルを多量に消費していませんか? 検出するためにサンプルをプールしていませんか? Jessは、わずか3μLのサンプルでピコグラムレベルの感度を得られます。 ストリッピングとリプロービングにうんざりしていませんか? Jessの蛍光検出機能を使うと、一回で最大限のデータが得られます。 Jessでさらにサンプルを有効活用しましょう。

Chemiluminescent blot imaging with Jess

従来のウェスタン用のイメージャをまだ時々使用していますか?

まだ従来のウェスタンを行っていますか?ではパッと!Jessの化学発光ブロットイメージング機能でメンブレン画像を入手しましょう。

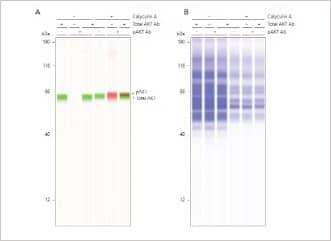
Multiplexed analysis of total AKT and pAKT with total protein normalization using Jess

Jessの総タンパク質ノーマライゼーションによるトータルAKTとリン酸化AKTの多重分析

(A)Jurkat細胞のライセートを、未処理(-)またはcalyculin Aで処理(+)し、それぞれ最終濃度0.25 mg/mLおよび0.15 mg/mLで分析した。Stellar IR(緑色のバンド)でトータルAkt、Stellar NIR(赤色のバンド)でリン酸化AKTのプローブを使用して各ライセートを分析した。(B)Stellar Total Protein Assayは、パネルAと同じレーンで同時に行った。

Citations for Jess Automated Western Blot System

 

View all citations for the Simple Western platform.
Please visit our Instrument Citation Database to search our collection of scientific articles that feature our instruments.

Victor Luna Headshot

「Simple Westernのおかげで、後期うつ病やアルツハイマー病に関連する不安症状緩和の可能性のある新規シナプス標的を見出すことができ、これからもそうでしょう。」

Dr. Victor Luna Finds Novel Synaptic Targets Using Simple Western Technology

Victor Luna, PhD, Assistant Professor, Alzheimer’s Center at Temple University, Department of Neural Sciences, Lewis Katz School of Medicine, Temple University

Tatiana Rosenstock, Principal Scientist, Sygnature Discovery

「Jessは定量化においてより迅速で信頼性が高く、例えばiPSC由来の神経細胞のような入手困難なサンプルなど、少ないサンプル量でも使用できます。」

Tatiana Moves Closer to Treating Neurodegenerative Diseases With Jess

Dr. Tatiana Rosado Rosenstock, Principal Scientist, Sygnature Discovery

Chris LaBreck, Ph.D., Senior Product Scientist, Cell Signaling Technology

「Simple Westernの使用は、非常にやりがいがありました。特に、ウェスタンブロッティングアッセイをSimple Westernで完全に自動化されたフォーマットに移行することがいかに簡単であったか、また、CST抗体がプラットフォーム上でいかにうまく機能するかという点です。」

Translating Traditional Western Blots to Simple Western is Fast and Easy

Chris LaBreck, Ph.D., Senior Product Scientist, Cell Signaling Technology (CST)

Laura Martins Ph.D.

「Simple Western™を使えば、従来のウェスタンブロットでは2日かかるアッセイを3時間で行うことができます。」

Advancing Cell and Gene Therapies with Jess

Laura Martins, Ph.D., Early Development Scientist, Oxford Biomedica

John Blackwood PhD Head of Biology at Samsara Therapeutics Headshot

「Jessのおかげで、治療に応答するオートファジーのバイオマーカーのアップレギュレートやダウンレギュレートを即座に特定できました。これにより、主成分分析や階層的クラスタリングのような高度な統計技術を使用して、重要な相関関係を簡単に評価できます。」

Restoring Autophagy, Reversing Disease with Jess

John K. Blackwood PhD, Head of Biology, and Jakub Stefaniak PhD, Samsara Therapeutics

More Information About Jess Automated Western Blot System

Product Documents for Jess Automated Western Blot System

Bio-Techne.comでの日本語ページをご覧ください

 

主力機器一覧ページ

Simple Western

ICE

Simple Plex

ホームページSimple Westernシンプルウェスタン キャピラリー電気泳動 (CE) 機器モーリスElla™全自動ELISA
ProteinSimple ブランド紹介ページ全自動総タンパク質ノーマライゼーションMauriceFlex™によるタンパク質フラクショネーションELISAの実際のコスト
Simple Plex™アッセイによる治療薬製造のサポート定量ウェスタンブロッティングを自動化Maurice™用ソフトウェア簡単に実現する精密なマルチプレクシング(多重化)
 Simple WesternのモデルMaurice CE-SDSおよびicIEF機器製品ページEllaエラ全自動イムノアッセイシステム製品ページ
 Simple Westernでマルチプレックスアッセイ(多項目解析)Maurice C.製品ページ 

機器の用途

JessおよびAbbyでの全自動RePlexアッセイMauriceFlex製品ページ

Single Cell Western

機器の使用例Simple Westernでのタンパク質サイズアッセイMaurice S.製品ページMiloシングルセル ウェスタンブロットシステム
簡便な標的タンパク質分解(Targeted Protein Degradation, TPD創薬)解析方法Simple Westernのアッセイデータ(サイズベース) Miloマイロ製品ページ
MauriceおよびMauriceFlexを用いたCE-SDSによるタンパク質サイズ解析Abby - 製品ページ

MFI

 
MauriceによるicIEFJess - 製品ページMicro-Flow Imaging (MFI)機器

Single Cell Dispenser

Simple Plex™アッセイによる癌研究Leo - 製品ページMFI 5000 Series製品ページセルソーターおよびシングルセルディスペンサー
Ella アッセイによる神経科学研究Simple Western用ソフトウェア Palaセルソーターおよびシングルセルディスペンサー製品ページ