Skip to main content

Spectrin beta 3 Antibody (SPTBN2/2887R) - Azide and BSA Free

Novus Biologicals, part of Bio-Techne | Catalog # NBP3-08441

Recombinant Monoclonal Antibody
Novus Biologicals, part of Bio-Techne

Key Product Details

Species Reactivity

Human

Applications

Immunohistochemistry-Paraffin, Western Blot, Flow Cytometry, Immunocytochemistry/ Immunofluorescence

Label

Unconjugated

Antibody Source

Recombinant Monoclonal Rabbit IgG Clone # SPTBN2/2887R

Format

Azide and BSA Free

Concentration

1 mg/ml

Product Specifications

Immunogen

Recombinant human Spectrin beta 3 fragment (aa356-475) (exact sequence is proprietary) (Uniprot: O15020)

Localization

Cell Surface

Clonality

Monoclonal

Host

Rabbit

Isotype

IgG

Theoretical MW

246 kDa.
Disclaimer note: The observed molecular weight of the protein may vary from the listed predicted molecular weight due to post translational modifications, post translation cleavages, relative charges, and other experimental factors.

Description

1.0 mg/ml of antibody purified from Bioreactor Concentrate by Protein A/G. Prepared in 10mM PBS WITHOUT BSA & azide. Also available at 200 ug/ml WITH BSA & azide (NBP3-07293).

Antibody with azide - store at 2 to 8C. Antibody without azide - store at -20 to -80C.

Scientific Data Images for Spectrin beta 3 Antibody (SPTBN2/2887R) - Azide and BSA Free

Western Blot: Spectrin beta 3 Antibody (SPTBN2/2887R)Azide and BSA Free [NBP3-08441]

Western Blot: Spectrin beta 3 Antibody (SPTBN2/2887R)Azide and BSA Free [NBP3-08441]

Western Blot: Spectrin beta 3 Antibody (SPTBN2/2887R) - Azide and BSA Free [NBP3-08441] - Western Blot Analysis of PANC-1 cell lysate using Spectrin beta 3 Rabbit Recombinant Monoclonal (SPTBN2/2887R).
Immunocytochemistry/ Immunofluorescence: Spectrin beta 3 Antibody (SPTBN2/2887R) - Azide and BSA Free [NBP3-08441]

Immunocytochemistry/ Immunofluorescence: Spectrin beta 3 Antibody (SPTBN2/2887R) - Azide and BSA Free [NBP3-08441]

Immunocytochemistry/Immunofluorescence: Spectrin beta 3 Antibody (SPTBN2/2887R) - Azide and BSA Free [NBP3-08441] - Immunofluorescence Analysis of Human HeLa cells labeling SPTBN2 with Spectrin beta 3 Rabbit Recombinant Monoclonal (SPTBN2/2887R) followed by Goat anti- Mouse IgG-CF488 (Green). The nuclear counterstain is RedDot (Red).
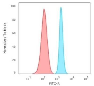
Flow Cytometry: Spectrin beta 3 Antibody (SPTBN2/2887R) - Azide and BSA Free [NBP3-08441]

Flow Cytometry: Spectrin beta 3 Antibody (SPTBN2/2887R) - Azide and BSA Free [NBP3-08441]

Flow Cytometry: Spectrin beta 3 Antibody (SPTBN2/2887R) - Azide and BSA Free [NBP3-08441] - Flow Cytometric Analysis of HeLa cells using Spectrin beta 3 Rabbit Recombinant Monoclonal Antibody (SPTBN2/2887R) followed by Goat anti-rabbit IgG-CF488 (Blue); Isotype Control (Red).

Applications for Spectrin beta 3 Antibody (SPTBN2/2887R) - Azide and BSA Free

Application
Recommended Usage

Flow Cytometry

1-2 ug/million cells

Immunohistochemistry-Paraffin

1-2 ug/ml

Western Blot

1-2 ug/ml
Application Notes
Immunohistochemistry Formalin-fixed: 1-2ug/ml for 30 minutes at RT. Staining of formalin-fixed tissues requires heating tissue sections in 10mM Tris with 1mM EDTA, pH 9.0, for 45 min at 95C followed by cooling at RT for 20 minutes.

Formulation, Preparation, and Storage

Purification

Protein A or G purified

Formulation

10 mM PBS

Format

Azide and BSA Free

Preservative

No Preservative

Concentration

1 mg/ml

Shipping

The product is shipped with polar packs. Upon receipt, store it immediately at the temperature recommended below.

Stability & Storage

Store at -20 to -80C. Avoid freeze-thaw cycles.

Background: beta-III Spectrin

Spectrins are principle components of a cell's membrane-cytoskeleton and are composed of two alpha and two beta spectrin subunits. The protein encoded by this gene (SPTBN2), is called spectrin beta non-erythrocytic 2 or beta-III spectrin. It is related to, but distinct from, the beta-II spectrin gene which is also known as spectrin beta non-erythrocytic 1 (SPTBN1). SPTBN2 regulates the glutamate signaling pathway by stabilizing the glutamate transporter EAAT4 at the surface of the plasma membrane.

Mutations in this gene cause a form of spinocerebellar ataxia, SCA5, that is characterized by neurodegeneration, progressive locomotor incoordination, dysarthria, and uncoordinated eye movements. Mutations in spectrins are a previously unknown cause of ataxia and neurodegenerative disease that affect membrane proteins involved in glutamate signaling. Spectrin-beta IIIs have been recognized as ataxia disease genes and their mutations cause spinocerebellar ataxia type 5 (SCA5).

Long Name

Spectrin Beta, Non-Erythrocytic 2

Alternate Names

GTRAP41, SCA5, SCAR14, Spectrin beta 3, Spectrin beta III, SPTBN2

Gene Symbol

SPTBN2

Additional beta-III Spectrin Products

Product Documents for Spectrin beta 3 Antibody (SPTBN2/2887R) - Azide and BSA Free

Certificate of Analysis

To download a Certificate of Analysis, please enter a lot number in the search box below.

Product Specific Notices for Spectrin beta 3 Antibody (SPTBN2/2887R) - Azide and BSA Free

This product is for research use only and is not approved for use in humans or in clinical diagnosis. Primary Antibodies are guaranteed for 1 year from date of receipt.

Loading...
Loading...
Loading...
Loading...
Loading...