Skip to main content

Key Product Details

Species Reactivity

Validated:

Human

Cited:

Human, Mouse, Bovine

Applications

Validated:

Immunohistochemistry, Western Blot, Immunofluorescence

Cited:

Immunohistochemistry, Immunohistochemistry-Paraffin, Western Blot, Neutralization, Flow Cytometry, ELISA Capture, ELISA Development

Label

Unconjugated

Antibody Source

Monoclonal Mouse IgG1 Clone # 56-1

Product Specifications

Immunogen

KLH-conjugated human VEGF165b synthetic peptide
TCRSLTRKD
Accession # AAL27435

Specificity

Detects human VEGF165b in direct ELISAs and Western blots. Recognizes an epitope within a 9 amino acid sequence at the C-terminus of human VEGF165b. In direct ELISAs and Western blots, no cross-reactivity with recombinant human (rh) VEGF206, rhVEGF-B167, rhVEGF-B186, rhVEGF-C, or rhVEGF-D is observed.

Clonality

Monoclonal

Host

Mouse

Isotype

IgG1

Scientific Data Images for Human VEGF165b Antibody

VEGF165bin Human Placenta by Immunohistochemistry (IHC-P).

VEGF165bin Human Placenta.

VEGF165bwas detected in immersion fixed paraffin-embedded sections of human placenta using Mouse Anti-Human VEGF165bMonoclonal Antibody (Catalog # MAB3045) at 15 µg/mL overnight at 4 °C. Tissue was stained using the Anti-Mouse HRP-DAB Cell & Tissue Staining Kit (brown; Catalog # CTS002) and counterstained with hematoxylin (blue). Specific staining was localized to syncytiotrophoblasts. View our protocol for Chromogenic IHC Staining of Paraffin-embedded Tissue Sections.
Human VEGF165b Antibody VEGF expression determined by Western blot

VEGF expression determined by Western blot

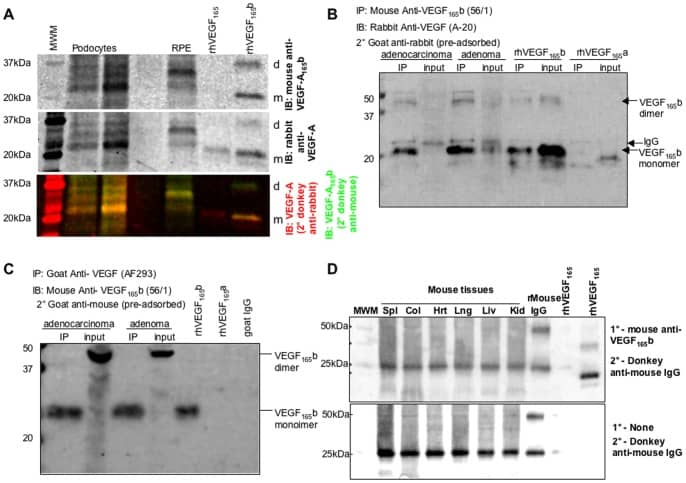
VEGF expression determined by Western blot and immunoprecipitation.A. Western blot using LiCor Odyssey to simultaneously image pan-VEGF and VEGF-A165b probed western blot. Two different podocyte samples, and a primary RPE sample were run on a gel and probed with antibodies to VEGF-A165b (mouse monoclonal anti-CTRSLTRKD, and 680nm-donkey anti-mouse, top image) and pan-VEGF (rabbit polyclonal anti-VEGF, and 800nm-donkey anti-rabbit, middle image). The bottom image is the pseudocoloured combined image (600nm green, 800nm red). Note the red VEGF165, but yellow VEGF-A165b. MWM = molecular weight marker. d = dimer, m = monomer. B. Protein extracted from human cell lines (adenoma and adenocarcinoma(AC)) subjected to immunoprecipitation (IP) for VEGF-A165b and immunoblotting (IB) for total VEGF-A. A clear strong band was seen in the IP for both cell types at ∼23kDa and ∼46kDa, consistent with the IP for recombinant human VEGF-A165b. A weaker band was seen in the input protein (not subjected to IP), and a second band slightly higher in the AC. A weak band at approximately 56kDa and 28kDa was seen in all lanes subjected to IP, including the VEGF-A165a band, but not seen in the recombinant human VEGF-A165b not subjected to IP, indicating that this is cross reactivity with the IgG. This band was clearly above the VEGF-A165b bands. C. Protein extracted from human cell lines (adenoma and adenocarcinoma(AC)) subjected to immunoprecipitation (IP) for VEGF-A and immunoblotting (IB) for VEGF-A165b. A clear strong band was seen in the IP for both cell types at ∼23kDa, the same size as recombinant human VEGF-A165b. In the input a band at ∼46Da was seen predominantly, for both cell types, labelled as VEGF-A165b dimers. D. Mouse tissues probed with VEGF-A165b antibody detect mouse IgG due to the secondary antibody. Top image, western blot of mouse tissues, recombinant mouse IgG or human VEGF-A165b or VEGF-A165b probed with mouse anti-CTRSLTRKD, and 680nm-donkey anti-mouse IgG. Bottom image blot of same tissues, probed without primary antibody. The same bands are seen in the mouse tissues. Spl = spleen, Col = colon, Hrt = heart, Lng = lung, Liv = liver, Kid = kidney. Image collected and cropped by CiteAb from the following publication (https://pubmed.ncbi.nlm.nih.gov/23935865), licensed under a CC-BY license. Not internally tested by R&D Systems.

Applications for Human VEGF165b Antibody

Application
Recommended Usage

Immunofluorescence

Woolard, J. et al. (2004) Canc. Res. 64:7822.

Immunohistochemistry

Bates, D.O. et al. (2006) Clinical Sci. 110:575.

Western Blot

1 µg/mL
Sample: Recombinant Human VEGF165b (Catalog # 3045-VE)

Reviewed Applications

Read 2 reviews rated 5 using MAB3045 in the following applications:

Formulation, Preparation, and Storage

Purification

Protein A or G purified from hybridoma culture supernatant

Reconstitution

Reconstitute at 0.5 mg/mL in sterile PBS. For liquid material, refer to CoA for concentration.

Reconstitution Buffer Available:
Size / Price
Qty
Loading...

Formulation

Lyophilized from a 0.2 μm filtered solution in PBS with Trehalose. *Small pack size (SP) is supplied either lyophilized or as a 0.2 µm filtered solution in PBS.

Shipping

Lyophilized product is shipped at ambient temperature. Liquid small pack size (-SP) is shipped with polar packs. Upon receipt, store immediately at the temperature recommended below.

Stability & Storage

Use a manual defrost freezer and avoid repeated freeze-thaw cycles.
  • 12 months from date of receipt, -20 to -70 °C as supplied.
  • 1 month, 2 to 8 °C under sterile conditions after reconstitution.
  • 6 months, -20 to -70 °C under sterile conditions after reconstitution.

Background: VEGF

VEGF165b is the protein resulting from an mRNA splice variant of VEGF. Alternative exon usage results in a 165 amino acid product that is identical to VEGF165 except for 6 unique amino acids at the C-terminus. VEGF165b inhibits proliferation and migration of endothelial cells and is down-regulated in renal cell carcinomas.

Long Name

Vascular Endothelial Growth Factor

Alternate Names

MVCD1, VAS, Vasculotropin, VEGF-A, VEGFA, VPF

Entrez Gene IDs

7422 (Human); 22339 (Mouse); 83785 (Rat); 281572 (Bovine); 403802 (Canine); 493845 (Feline); 30682 (Zebrafish)

Gene Symbol

VEGFA

UniProt

Additional VEGF Products

Product Documents for Human VEGF165b Antibody

Certificate of Analysis

To download a Certificate of Analysis, please enter a lot number in the search box below.

Note: Certificate of Analysis not available for kit components.

Product Specific Notices for Human VEGF165b Antibody

For research use only

Loading...
Loading...
Loading...
Loading...