Skip to main content

EpCAM/TROP1 Antibody (VU-1D9)

Novus Biologicals, part of Bio-Techne | Catalog # NBP2-33051

Novus Biologicals, part of Bio-Techne
Catalog #
Availability
Size / Price
Qty
Loading...
NBP2-33051-0.02mg
NBP2-33051
Conjugate
Catalog #

Key Product Details

Species Reactivity

Validated:

Human, Ferret (Negative), Rat (Negative)

Cited:

Human, Rat

Applications

Validated:

Immunohistochemistry, Immunohistochemistry-Paraffin, Western Blot, Flow Cytometry, Immunocytochemistry/ Immunofluorescence

Cited:

Western Blot, Flow Cytometry, Immunocytochemistry/ Immunofluorescence

Label

Unconjugated

Antibody Source

Monoclonal Mouse IgG1 kappa Clone # VU-1D9

Concentration

0.2 mg/ml

Product Specifications

Immunogen

Small cell lung carcinoma cells

Reactivity Notes

Does not react with Rat and ferret.

Localization

Cell surface

Specificity

EGP40 is a 40-43kDa transmembrane epithelial glycoprotein, also identified as epithelial specific antigen (ESA), or epithelial cellular adhesion molecule (Ep-CAM). It is expressed on baso-lateral cell surface in most simple epithelia and a vast majority of carcinomas. This antibody has been used to distinguish adenocarcinoma from pleural mesothelioma and hepatocellular carcinoma. This antibody is also useful in distinguishing serous carcinomas of the ovary from mesothelioma.

Marker

Epithelial Marker

Clonality

Monoclonal

Host

Mouse

Isotype

IgG1 kappa

Description

200ug/ml of antibody purified from Bioreactor Concentrate by Protein A or G. Prepared in 10 mM PBS with 0.05% BSA & 0.05% azide. Also available WITHOUT BSA & azide at 1.0 mg/ml. (NBP2-33078)

Antibody with azide - store at 2 to 8C. Antibody without azide - store at -20 to -80 C.

Scientific Data Images for EpCAM/TROP1 Antibody (VU-1D9)

Immunocytochemistry/ Immunofluorescence: EpCAM/TROP1 Antibody (VU-1D9) [NBP2-33051]

Immunocytochemistry/ Immunofluorescence: EpCAM/TROP1 Antibody (VU-1D9) [NBP2-33051]

Immunocytochemistry/Immunofluorescence: EpCAM/TROP1 Antibody (VU-1D9) [NBP2-33051] - Immunofluorescence Analysis of MCF-7 cells EpCAM/TROP1 Antibody (VU-1D9) labeled with CF488 (green); NucSpot is used to label the nuclei (red).
Immunohistochemistry-Paraffin: EpCAM/TROP1 Antibody (VU-1D9) [NBP2-33051]

Immunohistochemistry-Paraffin: EpCAM/TROP1 Antibody (VU-1D9) [NBP2-33051]

Immunohistochemistry-Paraffin: EpCAM/TROP1 Antibody (VU-1D9) [NBP2-33051] - Formalin-fixed, paraffin-embedded human Ovarian Carcinoma stained with Ep-CAM monoclonal antibody (VU-1D9).
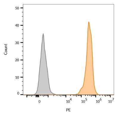
Flow Cytometry: EpCAM/TROP1 Antibody (VU-1D9) [NBP2-33051]

Flow Cytometry: EpCAM/TROP1 Antibody (VU-1D9) [NBP2-33051]

Flow Cytometry: EpCAM/TROP1 Antibody (VU-1D9) [NBP2-33051] - Flow Cytometric analysis of human EpCAM/TROP1 on HT29 cells. Black: cells alone; Green: Isotype Control; Red: PE-labeled EpCAM/TROP1 antibody (VU-1D9).

Applications for EpCAM/TROP1 Antibody (VU-1D9)

Application
Recommended Usage

Flow Cytometry

5ul/test/million cells or 5ul/100ul of whole blood

Immunocytochemistry/ Immunofluorescence

2-4 ug/ml

Immunohistochemistry-Paraffin

2-4 ug/ml

Western Blot

0.5-1ug/ml
Application Notes
Immunohistochemistry (Formalin-fixed): 1-2ug/ml for 30 min at RT. Staining of formalin-fixed tissues requires heating tissue sections in 10mM Tris with 1mM EDTA, pH 9.0, for 45 min at 95C followed by cooling at RT for 20 minutes.
Optimal dilution for a specific application should be determined.
Flow Cytometry: 5ul per test per one million cells or 5ul per 100ul of whole blood

Formulation, Preparation, and Storage

Purification

Protein A or G purified

Formulation

10 mM PBS with 0.05% BSA

Preservative

0.05% Sodium Azide

Concentration

0.2 mg/ml

Shipping

The product is shipped with polar packs. Upon receipt, store it immediately at the temperature recommended below.

Stability & Storage

Store at 4C.

Background: EpCAM/TROP1

Epithelial cell adhesion molecule (EpCAM), also known as TROP1 and CD326, is a type I transmembrane glycoprotein that plays a role in a number of cellular processes including adhesion, signaling, maintaining stemness, proliferation, migration, and invasion (1,2). The human EpCAM protein is 314 amino acids (aa) in length with a theoretical molecular weight (MW) of ~35 kDa (1,3,4). The EpCAM protein includes a signal peptide, an extracellular N-terminal domain, a thyroglobulin type-1 domain, a carboxyl-terminal domain, a single-pass transmembrane domain, and an intracellular domain (1,3). The protein is highly conserved and has approximately 81% aa sequence identity between human and mouse (5). Trophoblast cell-surface antigen 2 (TROP2) also shares ~67% aa sequence similarity with EpCAM (1,5). While both EpCAM and TROP2 are cell surface markers expressed in the epithelium, their expression levels typically do not correlate (5). EpCAM is expressed in normal epithelial tissue and elevated expression is observed in many epithelial carcinomas (1-3) Patient tumor samples with increased EpCAM expression have been associated with poor prognosis (1). Given EpCAM's elevated expression in tumors, it has become a potential target for cancer therapy approaches, including monoclonal antibody treatment and anti-EpCAM trispecific antibodies (1,5).

EpCAM functions as an intracellular signaling molecule and contributes to regulation of epithelial-to-mesenchymal (EMT) transition (4,5). EpCAM is cleaved during the process of regulated intramembrane proteolysis (RIP) (4,5). Initial cleavage occurs at the membrane via a disintegrin and metalloprotease 17 (ADAM17) which releases EpCAM's extracellular domain (EpEx) (4,5). A secondary cleavage is mediated by presenilin 2 (PSEN2) which releases EpCAM's cytoplasmic trail (EpICD) (4,5). EpICD translocates to the nucleus where it associates with beta-catenin, FHL-2, and LEF-1 and induces transcription of genes related to EMT and tumor growth (4,5). EpCAM has also been shown to regulate structure and functionality of the apical junction complex of cells through direct interaction with claudin-7 and association with E-cadherin (2,5). Loss of EpCAM disrupts adherins junction and tight junction structure and function (2).

References

1. Mohtar MA, Syafruddin SE, Nasir SN, Low TY. Revisiting the Roles of Pro-Metastatic EpCAM in Cancer. Biomolecules. 2020; 10(2):255. https://doi.org/10.3390/biom10020255

2. Huang L, Yang Y, Yang F, et al. Functions of EpCAM in physiological processes and diseases (Review). Int J Mol Med. 2018; 42(4):1771-1785. https://doi.org/10.3892/ijmm.2018.3764

3. Brown TC, Sankpal NV, Gillanders WE. Functional Implications of the Dynamic Regulation of EpCAM during Epithelial-to-Mesenchymal Transition. Biomolecules. 2021; 11(7):956. https://doi.org/10.3390/biom11070956

4. Uniprot (P16422)

5. Schnell U, Cirulli V, Giepmans BN. EpCAM: structure and function in health and disease. Biochim Biophys Acta. 2013; 1828(8):1989-2001. https://doi.org/10.1016/j.bbamem.2013.04.018

Long Name

Epithelial Cell Adhesion Molecule

Alternate Names

17-1A, CD326, GA733-2, gp40, KS1/4, M4S1, TACSTD1, TROP1

Gene Symbol

EPCAM

UniProt

Additional EpCAM/TROP1 Products

Product Documents for EpCAM/TROP1 Antibody (VU-1D9)

Certificate of Analysis

To download a Certificate of Analysis, please enter a lot number in the search box below.

Product Specific Notices for EpCAM/TROP1 Antibody (VU-1D9)

This product is for research use only and is not approved for use in humans or in clinical diagnosis. Primary Antibodies are guaranteed for 1 year from date of receipt.

Loading...
Loading...
Loading...
Loading...
Loading...
Loading...