Skip to main content

CD45RO Antibody (UCHL-1)

Novus Biologicals, part of Bio-Techne | Catalog # NBP2-29631

Novus Biologicals, part of Bio-Techne
Catalog #
Availability
Size / Price
Qty
Loading...
NBP2-29631
NBP2-29631-20ug

Key Product Details

Validated by

Orthogonal Validation

Species Reactivity

Human, Chimpanzee, Monkey

Applications

Immunohistochemistry, Immunohistochemistry-Paraffin, Flow Cytometry, Dual RNAscope ISH-IHC, Immunocytochemistry/ Immunofluorescence

Label

Unconjugated

Antibody Source

Monoclonal Mouse IgG2a Kappa Clone # UCHL-1

Concentration

0.2 mg/ml

Product Specifications

Immunogen

Cultured human T-cells from an IL-2-dependent T-cell line (CA1)

Reactivity Notes

Common Marmoset

Localization

Cell surface

Specificity

Recognizes a 180-185kDa protein, identified as isoform of leukocyte common antigen (CD45RO) (4th Leucocyte Typing Workshop: Code No. N31). The epitope recognized by this antibody is sensitive to neuraminidase digestion. This antibody reacts with mature activated T-cells, most thymocytes, and a sub-population of resting T-cells within both CD4 and CD8 subsets. It shows no reactivity with normal B or natural killer cells, but reacts with granulocytes and monocytes. Reportedly, it is useful to identify T-cell lymphomas and leukemias. It rarely stains NK cells or B-cell lymphomas.

Marker

T-Cell Marker

Clonality

Monoclonal

Host

Mouse

Isotype

IgG2a Kappa

Description

200ug/ml of antibody purified from Bioreactor Concentrate by Protein A or G. Prepared in 10 mM PBS with 0.05% BSA & 0.05% azide. Also available WITHOUT BSA & azide at 1.0 mg/ml. (NBP2-33104)

Antibody with azide - store at 2 to 8C. Antibody without azide - store at -20 to -80C.

Scientific Data Images for CD45RO Antibody (UCHL-1)

Immunohistochemistry-Paraffin: CD45RO Antibody (UCHL-1) [NBP2-29631]

Immunohistochemistry-Paraffin: CD45RO Antibody (UCHL-1) [NBP2-29631]

Immunohistochemistry-Paraffin: CD45RO Antibody (UCHL-1) [NBP2-29631] - Staining of human tonsil
Dual RNAscope ISH-IHC: CD45RO Antibody (UCHL-1) [NBP2-29631] - Formalin-fixed paraffin-embedded tissue sections of human tonsil were probed for CD45 mRNA (ACD RNAScope probe, catalog # 601991; Fast Red chromogen, ACD catalog # 322500) followed by immunohistochemistry using mouse monoclonal (Novus catalog # NBP2-29631) at 5ug/mL for 1 hour at room temperature and detection with anti-mouse IgG VisUCyte HRP Polymer Antibody (R&D Systems Catalog # VC001) and green HRP chromogen (ACD Catalog # 322500).
Immunocytochemistry/ Immunofluorescence: CD45RO Antibody (UCHL-1) [NBP2-29631]

Immunocytochemistry/ Immunofluorescence: CD45RO Antibody (UCHL-1) [NBP2-29631]

Immunocytochemistry/Immunofluorescence: CD45RO Antibody (UCHL-1) [NBP2-29631] - Immunofluorescence Analysis of human tonsil FFPE section stained with CD45RO antibody (UCHL-1)and goat anti-mouse HRP, detected using CF488A tyramide in Tyramide Amplification Buffer Plus.

Applications for CD45RO Antibody (UCHL-1)

Application
Recommended Usage

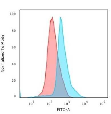
Flow Cytometry

1-2 ug/million cells

Immunocytochemistry/ Immunofluorescence

1-2 ug/ml

Immunohistochemistry

0.5-1ug/ml

Immunohistochemistry-Paraffin

0.25-0.5 ug/ml
Application Notes
Immunohistochemistry (Formalin-fixed): 0.25-0.5ug/ml for 30 minutes at RT. Staining of formalin-fixed tissues requires heating tissue sections in 10mM Tris with 1mM EDTA, pH 9.0, for 45 min at 95C followed by cooling at RT for 20 minutes.
Optimal dilution for a specific application should be determined.

Formulation, Preparation, and Storage

Purification

Protein A or G purified

Formulation

10 mM PBS with 0.05% BSA

Preservative

0.05% Sodium Azide

Concentration

0.2 mg/ml

Shipping

The product is shipped with polar packs. Upon receipt, store it immediately at the temperature recommended below.

Stability & Storage

Store at 4C.

Background: CD45RO

The CD45RA and CD45RO isoforms of the leukocyte common antigen identify functionally distinct naive and memory T cell subsets. In vitro, CD45RA+ / CD45RO - peripheral blood lymphocytes (PBL) can be converted to CD45RA- / CD45RO + phenotype upon activation in the presence of IL-2. Both CD3+ and CD3-/CD56+ lymphocyte subsets can be converted to CD45RO + lymphocytes. Expression of CD45RO was observed only in response to IL-2 and was not observed during long-term culture in IL-4, IL-6, or IL-7. This antibody recognizes an 180kDa protein, identified as isoform of leukocyte common antigen (CD45RO). This antibody reacts with mature activated T-cells, most thymocytes, and a sub-population of resting T-cells within both CD4 and CD8 subsets. Shows no reactivity with normal B or natural killer cells, but reacts with granulocytes and monocytes. Though this antibody is useful to identify T-cell lymphomas and leukemia, rare staining with B cell lymphomas reported.

Long Name

CD45R, O isoform

Alternate Names

B220, CD45 antigen, CD45R, EC 3.1.3.48, L-CA, LY5, protein tyrosine phosphatase, receptor type, C, receptor-type tyrosine-protein phosphatase C, T200 glycoprotein, T200 leukocyte common antigen, T200receptor type, c polypeptide

Gene Symbol

PTPRC

UniProt

Additional CD45RO Products

Product Documents for CD45RO Antibody (UCHL-1)

Certificate of Analysis

To download a Certificate of Analysis, please enter a lot number in the search box below.

Product Specific Notices for CD45RO Antibody (UCHL-1)

This product is for research use only and is not approved for use in humans or in clinical diagnosis. Primary Antibodies are guaranteed for 1 year from date of receipt.

Loading...
Loading...
Loading...
Loading...
Loading...
Loading...