Skip to main content

CD34 Antibody (HPCA1/1806R)

Novus Biologicals, part of Bio-Techne | Catalog # NBP2-53353

Recombinant Monoclonal Antibody.
Novus Biologicals, part of Bio-Techne
Catalog #
Availability
Size / Price
Qty
Loading...
NBP2-53353-100ug
NBP2-53353-20ug

Key Product Details

Species Reactivity

Human, Rat

Applications

Validated:

Immunohistochemistry, Immunohistochemistry-Paraffin, Flow Cytometry

Cited:

Flow Cytometry

Label

Unconjugated

Antibody Source

Recombinant Monoclonal Rabbit IgG Clone # HPCA1/1806R

Concentration

0.2 mg/ml

Product Specifications

Immunogen

Recombinant full-length human CD34 protein (Uniprot: P28906)

Localization

Cell surface

Specificity

This antibody recognizes a transmembrane, heavily glycosylated protein of 90-120kDa, which is identified as CD34. Its expression is a hallmark for identifying pluripotent hematopoietic stem or progenitor cells. Its expression is gradually lost as lineage committed progenitors differentiate. CD34 is a marker of choice for staining blasts in acute myeloid leukemia. In addition, it is expressed by soft tissue tumors, such as solitary fibrous tumor and gastrointestinal stromal tumor. CD34 expression is also found in vascular endothelium. Additionally, proliferating endothelial cells overexpress this molecule than the non-proliferating endothelial cells. Anti-CD34 labels 85% of angiosarcoma and Kaposis sarcoma, but shows low specificity.

Marker

Hematopoietic Stem Cell & Endothelial Marker

Clonality

Monoclonal

Host

Rabbit

Isotype

IgG

Description

200ug/ml of recombinant monoclonal antibody purified by Protein A or G. Prepared in 10mM PBS with 0.05% BSA & 0.05% azide. Also available WITHOUT BSA & azide at 1.0mg/ml. (NBP2-54355)

Antibody with azide - store at 2 to 8C. Antibody without azide - store at -20 to -80C.

Scientific Data Images for CD34 Antibody (HPCA1/1806R)

Immunohistochemistry-Paraffin: CD34 Antibody (HPCA1/1806R) [NBP2-53353]

Immunohistochemistry-Paraffin: CD34 Antibody (HPCA1/1806R) [NBP2-53353]

Immunohistochemistry-Paraffin: CD34 Antibody (HPCA1/1806R) [NBP2-53353] - Formalin-fixed, paraffin-embedded human Tonsil stained with CD34 Antibody (HPCA1/1806R).
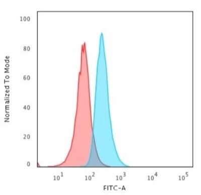
Flow Cytometry: CD34 Antibody (HPCA1/1806R) [NBP2-53353]

Flow Cytometry: CD34 Antibody (HPCA1/1806R) [NBP2-53353]

Flow Cytometry: CD34 Antibody (HPCA1/1806R) [NBP2-53353] - Flow Cytometric Analysis of human Jurkat cells using CD34 Antibody (HPCA1/1806R) followed by Goat anti-Mouse IgG-CF488 (Blue); Isotype Control (Red).
Immunohistochemistry-Paraffin: CD34 Antibody (HPCA1/1806R) [NBP2-53353]

Immunohistochemistry-Paraffin: CD34 Antibody (HPCA1/1806R) [NBP2-53353]

Immunohistochemistry-Paraffin: CD34 Antibody (HPCA1/1806R) [NBP2-53353] - Formalin-fixed, paraffin-embedded human Tonsil stained with CD34 Recombinant Rabbit Monoclonal Antibody (HPCA1/1806R)

Applications for CD34 Antibody (HPCA1/1806R)

Application
Recommended Usage

Flow Cytometry

1-2 ug/million cells

Immunohistochemistry-Paraffin

2-4 ug/ml
Application Notes
Immunohistochemistry (Formalin-fixed): 2-4ug/ml for 30 min at RT. Staining of formalin-fixed tissues requires heating tissue sections in 10mM Tris with 1mM EDTA, pH 9.0, for 45 min at 95C followed by cooling at RT for 20 minutes.
Optimal dilution for a specific application should be determined.

Formulation, Preparation, and Storage

Purification

Protein A or G purified

Formulation

10 mM PBS with 0.05% BSA

Preservative

0.05% Sodium Azide

Concentration

0.2 mg/ml

Shipping

The product is shipped with polar packs. Upon receipt, store it immediately at the temperature recommended below.

Stability & Storage

Store at 4C.

Background: CD34

CD34, also known as Cluster of Differentiation 34, is a transmembrane phosphoglycoprotein that is primarily known for being a surface marker for hematopoietic stem cells (HSCs) and progenitor cells (1,2). The CD34 protein consists of a heavily glycosylated extracellular domain, a single-pass transmembrane helix, and a cytoplasmic tail with PDZ binding motifs (1,3). Human CD34 has two protein isoforms consisting of 385 amino acids (aa) for the canonical isoform and 328 aa for isoform 2 (3,4). The canonical CD34 isoform has calculated theoretical molecular weight of 40 kDa and an observed molecular weight of ~115 kDa (1,3,4). L-Selectin (CD62L) is the most common ligand for CD34, but it has also been shown to bind CrkL (1,3).

CD34 has commonly been used as a marker for the diagnosis and classification of various diseases and pathologies including leukemia and solitary fibrous tumor (SFT) (2,5). In terms of immunohistochemistry and histopathology, CD34 has been the most common marker for SFT and is expressed in ~79% of cases (5). In addition to its use as a cell marker, CD34-postive (CD34+) hematopoietic stem cells have been used therapeutically in patients following radiation or chemotherapy due to their regenerative potential (6). There are several clinical trials showing promising results for CD34+ cell therapy for cardiovascular diseases including heart failure, ischemia, dilated cardiomyopathy, acute myocardial infarction, and angina (6). Besides hematopoietic lineages, CD34 is also expressed in non-hematopoietic cells including mesenchymal stem cells, endothelial cells and progenitors, fibrocytes, muscle satellite cells, and some cancer stem cells (1,3). While the clinical and cell therapy applications of CD34 as a cell marker is well documented, the function of CD34 is less understood but has been implicated in many cellular processes such as adhesion, proliferation, signal transduction, differentiation, and progenitor phenotype maintenance (1,3).

References

1. Sidney, L. E., Branch, M. J., Dunphy, S. E., Dua, H. S., & Hopkinson, A. (2014). Concise review: evidence for CD34 as a common marker for diverse progenitors. Stem cells (Dayton, Ohio), 32(6), 1380-1389. https://doi.org/10.1002/stem.1661

2. Krause, D. S., Fackler, M. J., Civin, C. I., & May, W. S. (1996). CD34: structure, biology, and clinical utility. Blood, 87(1), 1-13

3. Kapoor, S., Shenoy, S. P., & Bose, B. (2020). CD34 cells in somatic, regenerative and cancer stem cells: Developmental biology, cell therapy, and omics big data perspective. Journal of cellular biochemistry, 121(5-6), 3058-3069. https://doi.org/10.1002/jcb.29571

4. Uniprot (P28906)

5. Davanzo, B., Emerson, R. E., Lisy, M., Koniaris, L. G., & Kays, J. K. (2018). Solitary fibrous tumor. Translational gastroenterology and hepatology, 3, 94. https://doi.org/10.21037/tgh.2018.11.02

6. Prasad, M., Corban, M. T., Henry, T. D., Dietz, A. B., Lerman, L. O., & Lerman, A. (2020). Promise of autologous CD34+ stem/progenitor cell therapy for treatment of cardiovascular disease. Cardiovascular research, 116(8), 1424-1433. https://doi.org/10.1093/cvr/cvaa027

Alternate Names

CD34, HPCA1

Gene Symbol

CD34

UniProt

Additional CD34 Products

Product Documents for CD34 Antibody (HPCA1/1806R)

Certificate of Analysis

To download a Certificate of Analysis, please enter a lot number in the search box below.

Product Specific Notices for CD34 Antibody (HPCA1/1806R)

This product is for research use only and is not approved for use in humans or in clinical diagnosis. Primary Antibodies are guaranteed for 1 year from date of receipt.

Loading...
Loading...
Loading...
Loading...
Loading...
Loading...