Skip to main content

CD3 epsilon Antibody (C3e/1308) - Azide and BSA Free

Novus Biologicals, part of Bio-Techne | Catalog # NBP2-54392

Novus Biologicals, part of Bio-Techne
Catalog #
Availability
Size / Price
Qty
Loading...
NBP2-54392-100ug

Key Product Details

Species Reactivity

Human, Mouse

Applications

Multiplex Immunofluorescence, Immunohistochemistry, Immunohistochemistry-Paraffin, Western Blot, Flow Cytometry, Flow (Intracellular), Multiplex Immunoassay, CyTOF-ready

Label

Unconjugated

Antibody Source

Monoclonal Mouse IgG2b Kappa Clone # C3e/1308

Format

Azide and BSA Free

Concentration

1 mg/ml

Product Specifications

Immunogen

Recombinant human CD3 epsilon fragment (aa 23-119) (Uniprot: P07766)

Reactivity Notes

Mouse reactivity reported in scientific literature (PMID: 33428661).

Localization

Cell surface and Cytoplasmic

Specificity

Recognizes the epsilon-chain of CD3, which consists of five different polypeptide chains (designated as gamma, delta, epsilon, zeta, and eta) with MW ranging from 16-28kDa. The CD3 complex is closely associated at the lymphocyte cell surface with the T cell antigen receptor (TCR). Reportedly, CD3 complex is involved in signal transduction to the T cell interior following antigen recognition. The CD3 antigen is first detectable in early thymocytes and probably represents one of the earliest signs of commitment to the T cell lineage. In cortical thymocytes, CD3 is predominantly intra-cytoplasmic. However, in medullary thymocytes, it appears on the T cell surface. CD3 antigen is a highly specific marker for T cells, and is present in majority of T cell neoplasms.

Marker

T-Cell Marker

Clonality

Monoclonal

Host

Mouse

Isotype

IgG2b Kappa

Theoretical MW

20 kDa.
Disclaimer note: The observed molecular weight of the protein may vary from the listed predicted molecular weight due to post translational modifications, post translation cleavages, relative charges, and other experimental factors.

Description

1.0 mg/ml of antibody purified from Bioreactor Concentrate by Protein A/G. Prepared in 10mM PBS WITHOUT BSA & azide. Also available at 200 ug/ml WITH BSA & azide (NBP2-53387).

Antibody with azide - store at 2 to 8C. Antibody without azide - store at -20 to -80C.

Scientific Data Images for CD3 epsilon Antibody (C3e/1308) - Azide and BSA Free

Western Blot: CD3 epsilon Antibody (C3e/1308)Azide and BSA Free [NBP2-54392]

Western Blot: CD3 epsilon Antibody (C3e/1308)Azide and BSA Free [NBP2-54392]

Western Blot: CD3 epsilon Antibody (C3e/1308) - Azide and BSA Free [NBP2-54392] - Western Blot Analysis of human Jurkat cell lysate using CD3 epsilon Antibody (C3e/1308).
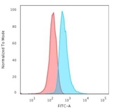
Flow Cytometry: CD3 epsilon Antibody (C3e/1308) - Azide and BSA Free [NBP2-54392]

Flow Cytometry: CD3 epsilon Antibody (C3e/1308) - Azide and BSA Free [NBP2-54392]

Flow Cytometry: CD3 epsilon Antibody (C3e/1308) - Azide and BSA Free [NBP2-54392] - Flow Cytometric Analysis of Jurkat cells using CD3 epsilon Antibody (C3e/1308) followed by Goat anti-Mouse IgG-CF488 (Blue); Isotype Control (Red).
Western Blot: CD3 epsilon Antibody (C3e/1308)Azide and BSA Free [NBP2-54392]

Western Blot: CD3 epsilon Antibody (C3e/1308)Azide and BSA Free [NBP2-54392]

Western Blot: CD3 epsilon Antibody (C3e/1308) - Azide and BSA Free [NBP2-54392] - Western Blot of recombinant CD3e and Jurkat Cell Lysate using CD3e Monoclonal Antibody (C3e/1308)

Applications for CD3 epsilon Antibody (C3e/1308) - Azide and BSA Free

Application
Recommended Usage

Flow Cytometry

0.5 - 1 ug/million cells

Immunohistochemistry-Paraffin

1 - 2 ug/ml

Western Blot

1 - 2 ug/ml
Application Notes
Use in Multiplex Immunoassay reported in scientific literature (PMID: 31942075).
Optimal dilution for a specific application should be determined.
Western Blot: 1-2ug/ml for 60 minutes at RT.

Formulation, Preparation, and Storage

Purification

Protein A or G purified

Formulation

10 mM PBS

Format

Azide and BSA Free

Preservative

No Preservative

Concentration

1 mg/ml

Shipping

The product is shipped with polar packs. Upon receipt, store it immediately at the temperature recommended below.

Stability & Storage

Store at -20 to -80C. Avoid freeze-thaw cycles.

Background: CD3 epsilon

CD3 epsilon is a subunit of CD3. T cell activation through the antigen receptor (TCR) involves the cytoplasmic tails of the CD3 subunits: CD3 gamma, CD3 delta, CD3 epsilon and CD3 zeta. These CD3 subunits are structurally related members of the immunoglobulins super family encoded by closely linked genes on human chromosome 11. The CD3 components have long cytoplasmic tails that associate with cytoplasmic signal transduction molecules. This association is mediated at least in part by a double tyrosine based motif present in a single copy in the CD3 subunits. CD3 may play a role in TCR induced growth arrest, cell survival and proliferation. The CD3 antigen is present on 68-82% of normal peripheral blood lymphocytes, 65-85% of thymocytes and Purkinje cells in the cerebellum. It is never expressed on B or NK cells. Decreased percentages of T lymphocytes may be observed in some autoimmune diseases.

Alternate Names

CD3e

Gene Symbol

CD3E

Additional CD3 epsilon Products

Product Documents for CD3 epsilon Antibody (C3e/1308) - Azide and BSA Free

Certificate of Analysis

To download a Certificate of Analysis, please enter a lot number in the search box below.

Product Specific Notices for CD3 epsilon Antibody (C3e/1308) - Azide and BSA Free

This product is for research use only and is not approved for use in humans or in clinical diagnosis. Primary Antibodies are guaranteed for 1 year from date of receipt.

Loading...
Loading...
Loading...
Loading...
Loading...