Skip to main content

Cbx2 Antibody (JE34-45)

Novus Biologicals, part of Bio-Techne | Catalog # NBP3-32114

Recombinant Monoclonal Antibody
Novus Biologicals, part of Bio-Techne
Catalog #
Availability
Size / Price
Qty
Loading...
NBP3-32114

Key Product Details

Species Reactivity

Human, Mouse, Rat

Applications

Western Blot, Flow Cytometry

Label

Unconjugated

Antibody Source

Recombinant Monoclonal Rabbit IgG Clone # JE34-45 expressed in HEK293

Concentration

1 mg/ml

Product Specifications

Immunogen

Synthetic peptide. (Uniprot: Q14781)

Localization

Nucleus, Chromosome.

Clonality

Monoclonal

Host

Rabbit

Isotype

IgG

Theoretical MW

56 kDa.
Disclaimer note: The observed molecular weight of the protein may vary from the listed predicted molecular weight due to post translational modifications, post translation cleavages, relative charges, and other experimental factors.

Description

Novus Biologicals Rabbit Cbx2 Antibody (JE34-45) (NBP3-32114) is a recombinant monoclonal antibody validated for use in WB and Flow. All Novus Biologicals antibodies are covered by our 100% guarantee.

Scientific Data Images for Cbx2 Antibody (JE34-45)

Cbx2 Antibody (JE34-45)

Western Blot: Cbx2 Antibody (JE34-45) [NBP3-32114]

Western Blot: Cbx2 Antibody (JE34-45) [NBP3-32114] - Western blot analysis of Cbx2 on different lysates with Rabbit anti-Cbx2 antibody (NBP3-32114) at 1/1,000 dilution.

Lane 1: HEK-293 cell lysate
Lane 2: HeLa cell lysate
Lane 3: C2C12 cell lysate
Lane 4: Neuro-2a cell lysate
Lane 5: NIH/3T3 cell lysate
Lane 6: C6 cell lysate
Lane 7: Mouse heart tissue lysate

Lysates/proteins at 25 ug/Lane.

Predicted band size: 56 kDa
Observed band size: 60 kDa

Exposure time: 2 minutes 10 seconds;

4-20% SDS-PAGE gel.

Proteins were transferred to a PVDF membrane and blocked with 5% NFDM/TBST for 1 hour at room temperature. The primary antibody (NBP3-32114) at 1/1,000 dilution was used in 5% NFDM/TBST at 4C overnight. Goat Anti-Rabbit IgG - HRP Secondary Antibody at 1/50,000 dilution was used for 1 hour at room temperature.
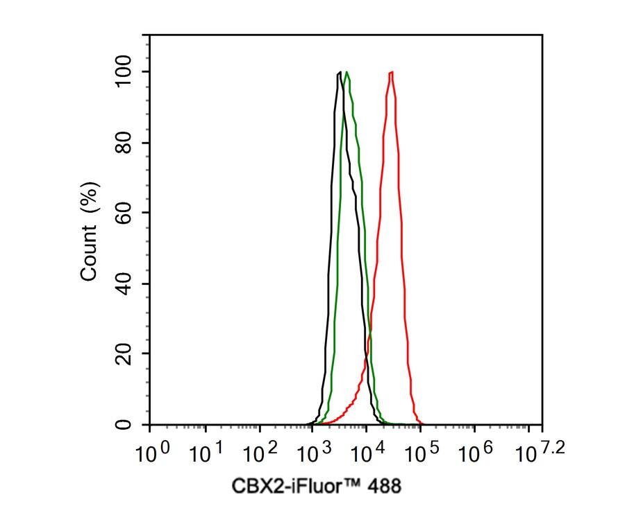
Cbx2 Antibody (JE34-45)

Flow Cytometry: Cbx2 Antibody (JE34-45) [NBP3-32114]

Flow Cytometry: Cbx2 Antibody (JE34-45) [NBP3-32114] - Flow cytometric analysis of HeLa cells labeling Cbx2.

Cells were fixed and permeabilized. Then stained with the primary antibody (NBP3-32114, 1μg/mL) (red) compared with Rabbit IgG Isotype Control (green). After incubation of the primary antibody at +4℃ for an hour, the cells were stained with a iFluor™ 488 conjugate-Goat anti-Rabbit IgG Secondary antibody at 1/1,000 dilution for 30 minutes at +4℃. Unlabelled sample was used as a control (cells without incubation with primary antibody; black).

Applications for Cbx2 Antibody (JE34-45)

Application
Recommended Usage

Flow Cytometry

1:1000

Western Blot

1:1000

Formulation, Preparation, and Storage

Purification

Protein A purified

Formulation

1*TBS (pH7.4), 0.05% BSA and 40% Glycerol

Preservative

0.05% Sodium Azide

Concentration

1 mg/ml

Shipping

The product is shipped with polar packs. Upon receipt, store it immediately at the temperature recommended below.

Stability & Storage

Store at 4C short term. Aliquot and store at -20C long term. Avoid freeze-thaw cycles.

Background: Cbx2

Polycomb' genes in Drosophila maintain the repressed state of homeotic and other developmentally regulatedgenes (Wedeen et al., 1986 (PubMed 3081265); Kuziora and McGinnis, 1988 (PubMed 2903050)) by mediating changes inhigher-order chromatin structure (Paro and Hogness, 1991 (PubMed 1898775)). M33, a mouse homolog of polycomb, wasisolated by means of the structural similarity of its chromodomain (Pearce et al., 1992 (PubMed 1352241)). The fifthexon of M33 contains a region of homology shared by Drosophila and Xenopus. In Drosophila, its deletion results in theloss of polycomb function.(supplied by OMIM)

Long Name

Chromobox Homolog 2

Alternate Names

CDCA6, M33, SRXY5

Gene Symbol

CBX2

Additional Cbx2 Products

Product Documents for Cbx2 Antibody (JE34-45)

Certificate of Analysis

To download a Certificate of Analysis, please enter a lot number in the search box below.

Product Specific Notices for Cbx2 Antibody (JE34-45)

This product is for research use only and is not approved for use in humans or in clinical diagnosis. Primary Antibodies are guaranteed for 1 year from date of receipt.

Loading...
Loading...
Loading...
Loading...
Loading...