Skip to main content

Fetal Bovine Serum - Premium Select

R&D Systems, part of Bio-Techne | Catalog # S11550

This item is in process of being discontinued.
R&D Systems, part of Bio-Techne

Key Product Details

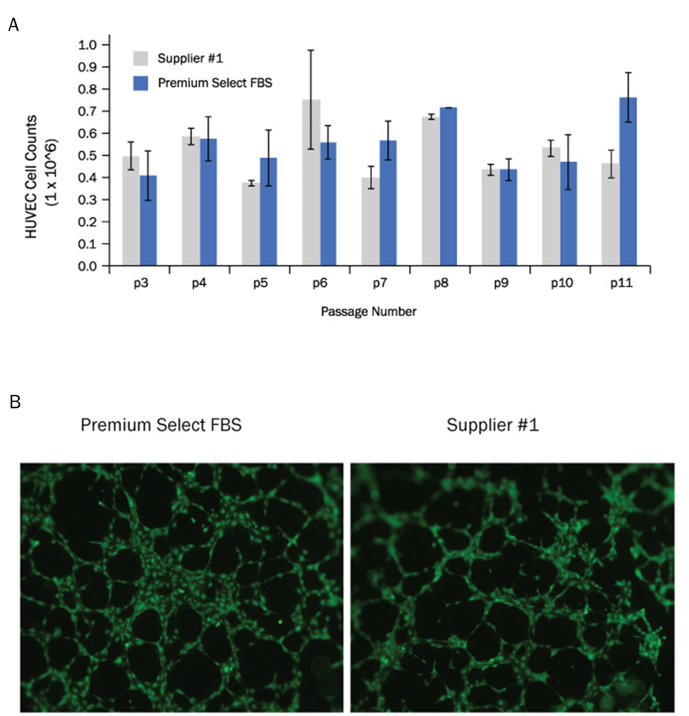
Features: Fetal Bovine Serum – Premium Select is the highest FBS grade available. It is lowest in endotoxin and hemoglobin, and is suitable even for the most demanding and sensitive cell lines. Premium Select grade FBS is also commonly used when a hormone profile, an extensive biochemical profile and/or an extended virus test panel is required.
Key Benefits:
  • Highest-grade FBS from R&D Systems
  • Ideal for sensitive or specialized cell lines
  • High lot-to-lot consistency
  • Lowest in endotoxin and hemoglobin levels
  • Extensive biochemical, hormone, and virus testing
  • Manufactured from USA-origin or USDA-approved
  • Manufactured in our ISO 9001:2015 certified facility
  • Formerly sold under the Atlanta Biologicals brand
Fetal Bovine Serum - Premium Select
(3)
Loading...
Loading...

FAQs for Fetal Bovine Serum - Premium Select

Loading...

Product Documents for Fetal Bovine Serum - Premium Select

Certificate of Analysis

To download a Certificate of Analysis, please enter a lot number in the search box below.

Note: Certificate of Analysis not available for kit components.