Skip to main content

Cytokeratin 8 Antibody (K8.8) - Azide and BSA Free

Novus Biologicals, part of Bio-Techne | Catalog # NBP2-34654

Novus Biologicals, part of Bio-Techne
Catalog #
Availability
Size / Price
Qty
Loading...
NBP2-34654-0.1mg
Conjugate
Catalog #

Key Product Details

Species Reactivity

Human, Rat (Negative)

Applications

Immunohistochemistry, Immunohistochemistry-Paraffin, Western Blot, Flow Cytometry, Immunocytochemistry/ Immunofluorescence, Simple Western, CyTOF-ready

Label

Unconjugated

Antibody Source

Monoclonal Mouse IgG1 kappa Clone # K8.8

Format

Azide and BSA Free

Concentration

1.0 mg/ml

Product Specifications

Immunogen

Keratin preparation from a human carcinoma (Uniprot: P05787)

Epitope

aa343-357

Reactivity Notes

Does not react with Rat.

Localization

Cytoplasmic

Specificity

Epitope of this monoclonal antibody is located between aa343-357. Cytokeratin 8 (CK8) belongs to the type II (or B or basic) subfamily of high molecular weight cytokeratins and exists in combination with cytokeratin 18 (CK18). CK8 is primarily found in the non-squamous epithelia and is present in majority of adenocarcinomas and ductal carcinomas. It is absent in squamous cell carcinomas. Hepatocellular carcinomas are defined by the use of antibodies that recognize only cytokeratin 8 and 18. CK8 exists on several types of normal and neoplastic epithelia, including many ductal and glandular epithelia such as colon, stomach, small intestine, trachea, and esophagus as well as in transitional epithelium. Anti-CK8 does not react with skeletal muscle or nerve cells. Epithelioid sarcoma, chordoma, and adamantinoma show strong positivity corresponding to that of simple epithelia (with antibodies against CK8, CK18 and CK19). Reportedly, anti-CK8 is useful for the differentiation of lobular ('ring-like, perinuclear') from ductal ('peripheral-predominant') carcinoma of the breast.

Clonality

Monoclonal

Host

Mouse

Isotype

IgG1 kappa

Theoretical MW

52.5 kDa.
Disclaimer note: The observed molecular weight of the protein may vary from the listed predicted molecular weight due to post translational modifications, post translation cleavages, relative charges, and other experimental factors.

Description

1.0 mg/ml of antibody purified from Bioreactor Concentrate by Protein A/G. Prepared in 10mM PBS WITHOUT BSA & azide. Also available at 200 ug/ml WITH BSA & azide (NBP2-34269).

Antibody with azide - store at 2 to 8C. Antibody without azide - store at -20 to -80C.

Scientific Data Images for Cytokeratin 8 Antibody (K8.8) - Azide and BSA Free

Western Blot: Cytokeratin 8 Antibody (K8.8)Azide and BSA Free [NBP2-34654]

Western Blot: Cytokeratin 8 Antibody (K8.8)Azide and BSA Free [NBP2-34654]

Western Blot: Cytokeratin 8 Antibody (K8.8) - Azide and BSA Free [NBP2-34654] - Western Blot Analysis of HCT116 cell lysate using CK8 with Cytokeratin 8 Antibody (K8.8).
Immunohistochemistry-Paraffin: Cytokeratin 8 Antibody (K8.8) - Azide and BSA Free [NBP2-34654]

Immunohistochemistry-Paraffin: Cytokeratin 8 Antibody (K8.8) - Azide and BSA Free [NBP2-34654]

Immunohistochemistry-Paraffin: Cytokeratin 8 Antibody (K8.8) - Azide and BSA Free [NBP2-34654] - Formalin-fixed, paraffin-embedded human Colon Carcinoma stained with Cytokeratin 8 Antibody (K8.8).
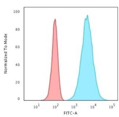
Flow Cytometry: Cytokeratin 8 Antibody (K8.8) - Azide and BSA Free [NBP2-34654]

Flow Cytometry: Cytokeratin 8 Antibody (K8.8) - Azide and BSA Free [NBP2-34654]

Flow Cytometry: Cytokeratin 8 Antibody (K8.8) - Azide and BSA Free [NBP2-34654] - Flow Cytometric Analysis of HeLa cells using Cytokeratin 8 Antibody (K8.8) followed by Goat anti-Mouse IgG-CF488 (Blue); Isotype Control (Red).

Applications for Cytokeratin 8 Antibody (K8.8) - Azide and BSA Free

Application
Recommended Usage

Flow Cytometry

0.5-1ug/million cells

Immunocytochemistry/ Immunofluorescence

1-2ug/ml

Immunohistochemistry-Paraffin

0.5-1.0ug/ml

Western Blot

0.5-1.0ug/ml
Application Notes
Immunohistochemistry (Formalin-fixed): 1-2ug/ml for 30 min at RT. Staining of formalin-fixed tissues requires heating tissue sections in 10mM Tris with 1mM EDTA, pH 9.0, for 45 min at 95C followed by cooling at RT for 20 minutes.
Optimal dilution for a specific application should be determined.
See Simple Western Antibody Database for Simple Western validation

Formulation, Preparation, and Storage

Purification

Protein A or G purified

Formulation

10 mM PBS

Format

Azide and BSA Free

Preservative

No Preservative

Concentration

1.0 mg/ml

Shipping

The product is shipped with polar packs. Upon receipt, store it immediately at the temperature recommended below.

Stability & Storage

Store at -20 to -80C. Avoid freeze-thaw cycles.

Background: Cytokeratin 8

Cytokeratins are a subfamily of intermediate filaments and characterized by remarkable biochemical diversity. Cytokeratins are represented in epithelial tissues by at least 20 different polypeptides, molecular weight between 40 kDa and 68 kDa. The individual cytokeratin polypeptides are designated 1 to 20 and divided into the type I (acidic cytokeratins 9-20) and type II (basic to neutral cytokeratins 1-8) families.

Alternate Names

CARD2, CK8, EndoA, KRT8

Gene Symbol

KRT8

Additional Cytokeratin 8 Products

Product Documents for Cytokeratin 8 Antibody (K8.8) - Azide and BSA Free

Certificate of Analysis

To download a Certificate of Analysis, please enter a lot number in the search box below.

Product Specific Notices for Cytokeratin 8 Antibody (K8.8) - Azide and BSA Free

This product is for research use only and is not approved for use in humans or in clinical diagnosis. Primary Antibodies are guaranteed for 1 year from date of receipt.

Loading...
Loading...
Loading...
Loading...
Loading...