Cytokeratin 8 Antibody (K8.8)
Novus Biologicals, part of Bio-Techne | Catalog # NBP2-34269
Conjugate
Catalog #
Forumulation
Catalog #
Key Product Details
Species Reactivity
Human, Rat (Negative)
Applications
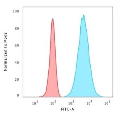
Immunohistochemistry, Immunohistochemistry-Paraffin, Western Blot, Flow Cytometry, Immunocytochemistry/ Immunofluorescence, Simple Western
Label
Unconjugated
Antibody Source
Monoclonal Mouse IgG1 kappa Clone # K8.8
Concentration
0.2 mg/ml
Product Specifications
Immunogen
Keratin preparation from a human carcinoma (Uniprot: P05787)
Epitope
aa343-357
Reactivity Notes
Does not react with Rat.
Localization
Cytoplasmic
Specificity
Epitope of this monoclonal antibody is located between aa343-357. Cytokeratin 8 (CK8) belongs to the type II (or B or basic) subfamily of high molecular weight cytokeratins and exists in combination with cytokeratin 18 (CK18). CK8 is primarily found in the non-squamous epithelia and is present in majority of adenocarcinomas and ductal carcinomas. It is absent in squamous cell carcinomas. Hepatocellular carcinomas are defined by the use of antibodies that recognize only cytokeratin 8 and 18. CK8 exists on several types of normal and neoplastic epithelia, including many ductal and glandular epithelia such as colon, stomach, small intestine, trachea, and esophagus as well as in transitional epithelium. Anti-CK8 does not react with skeletal muscle or nerve cells. Epithelioid sarcoma, chordoma, and adamantinoma show strong positivity corresponding to that of simple epithelia (with antibodies against CK8, CK18 and CK19). Reportedly, anti-CK8 is useful for the differentiation of lobular ('ring-like, perinuclear') from ductal ('peripheral-predominant') carcinoma of the breast.
Clonality
Monoclonal
Host
Mouse
Isotype
IgG1 kappa
Theoretical MW
52.5 kDa.
Disclaimer note: The observed molecular weight of the protein may vary from the listed predicted molecular weight due to post translational modifications, post translation cleavages, relative charges, and other experimental factors.
Disclaimer note: The observed molecular weight of the protein may vary from the listed predicted molecular weight due to post translational modifications, post translation cleavages, relative charges, and other experimental factors.
Description
200ug/ml of antibody purified from Bioreactor Concentrate by Protein A or G. Prepared in 10 mM PBS with 0.05% BSA & 0.05% azide. Also available WITHOUT BSA & azide at 1.0 mg/ml. (NBP2-34654)
Antibody with azide - store at 2 to 8C. Antibody without azide - store at -20 to -80C.
Antibody with azide - store at 2 to 8C. Antibody without azide - store at -20 to -80C.
Scientific Data Images for Cytokeratin 8 Antibody (K8.8)
Western Blot: Cytokeratin 8 Antibody (K8.8) [NBP2-34269]
Western Blot: Cytokeratin 8 Antibody (K8.8) [NBP2-34269] - Western Blot Analysis of HCT116 cell lysate using CK8 with Cytokeratin 8 Antibody (K8.8).Immunocytochemistry/ Immunofluorescence: Cytokeratin 8 Antibody (K8.8) [NBP2-34269]
Immunocytochemistry/Immunofluorescence: Cytokeratin 8 Antibody (K8.8) [NBP2-34269] - Immunofluorescence Analysis of HCT116 cells labeling CK8 with Cytokeratin 8 Mouse Monoclonal Antibody (K8.8) followed by Goat anti-mouse IgG-CF488 (Green). The nuclear counterstain is Reddot (Red).Immunohistochemistry-Paraffin: Cytokeratin 8 Antibody (K8.8) [NBP2-34269]
Immunohistochemistry-Paraffin: Cytokeratin 8 Antibody (K8.8) [NBP2-34269] - Formalin-fixed, paraffin-embedded human Colon Carcinoma stained with Cytokeratin 8 Antibody (K8.8).Applications for Cytokeratin 8 Antibody (K8.8)
Application
Recommended Usage
Flow Cytometry
1-2 ug/million cells
Immunocytochemistry/ Immunofluorescence
1-2 ug/ml
Immunohistochemistry-Paraffin
1-2 ug/ml
Simple Western
1 ug/mL
Western Blot
1-2 ug/ml
Application Notes
Immunohistochemistry (Formalin-fixed): 1-2ug/ml for 30 min at RT. Staining of formalin-fixed tissues requires heating tissue sections in 10mM Tris with 1mM EDTA, pH 9.0, for 45 min at 95C followed by cooling at RT for 20 minutes.
Optimal dilution for a specific application should be determined.
See Simple Western Antibody Database for Simple Western validation: Tested in MCF-7 lysates, separated by Size, antibody dilution of 1 ug/mL
Optimal dilution for a specific application should be determined.
See Simple Western Antibody Database for Simple Western validation: Tested in MCF-7 lysates, separated by Size, antibody dilution of 1 ug/mL
Formulation, Preparation, and Storage
Purification
Protein A or G purified
Formulation
10 mM PBS with 0.05% BSA
Preservative
0.05% Sodium Azide
Concentration
0.2 mg/ml
Shipping
The product is shipped with polar packs. Upon receipt, store it immediately at the temperature recommended below.
Stability & Storage
Store at 4C.
Background: Cytokeratin 8
Additional Cytokeratin 8 Products
Product Documents for Cytokeratin 8 Antibody (K8.8)
Product Specific Notices for Cytokeratin 8 Antibody (K8.8)
This product is for research use only and is not approved for use in humans or in clinical diagnosis. Primary Antibodies are guaranteed for 1 year from date of receipt.
Loading...
Loading...
Loading...
Loading...
Loading...