Skip to main content

Cytokeratin 8 Antibody (H1) - IHC-Prediluted

Novus Biologicals, part of Bio-Techne | Catalog # NBP2-44932

Novus Biologicals, part of Bio-Techne
Catalog #
Availability
Size / Price
Qty
Loading...
NBP2-44932
Conjugate
Catalog #

Key Product Details

Species Reactivity

Human, Rat, Zebrafish

Applications

Immunohistochemistry, Immunohistochemistry-Paraffin

Label

Unconjugated

Antibody Source

Monoclonal Mouse IgG1 kappa Clone # H1

Format

IHC-Prediluted

Concentration

Please see the vial label for concentration. If unlisted please contact technical services.

Product Specifications

Immunogen

Cytoskeleton preparation containing cytokeratin 8 (Uniprot: P05787)

Localization

Cytoplasmic

Specificity

Cytokeratin 8 (CK8) belongs to the type II (or B or basic) subfamily of high molecular weight cytokeratins and exists in combination with cytokeratin 18 (CK18). CK8 is primarily found in the non-squamous epithelia and is present in majority of adenocarcinomas and ductal carcinomas. It is absent in squamous cell carcinomas. Hepatocellular carcinomas are defined by the use of antibodies that recognize only cytokeratin 8 and 18. CK8 exists on several types of normal and neoplastic epithelia, including many ductal and glandular epithelia such as colon, stomach, small intestine, trachea, and esophagus as well as in transitional epithelium. Anti-CK8 does not react with skeletal muscle or nerve cells. Epithelioid sarcoma, chordoma, and adamantinoma show strong positivity corresponding to that of simple epithelia (with antibodies against CK8, CK18 and CK19). Reportedly, anti-CK8 is useful for the differentiation of lobular () carcinoma of the breast.

Clonality

Monoclonal

Host

Mouse

Isotype

IgG1 kappa

Theoretical MW

52.5 kDa.
Disclaimer note: The observed molecular weight of the protein may vary from the listed predicted molecular weight due to post translational modifications, post translation cleavages, relative charges, and other experimental factors.

Description

The prediluted antibody does not require any mixing, dilution, reconstitution, or titration; the antibody is ready-to-use and optimized for staining.

Scientific Data Images for Cytokeratin 8 Antibody (H1) - IHC-Prediluted

Immunohistochemistry-Paraffin: Cytokeratin 8 Antibody (H1) - IHC-Prediluted [NBP2-44932]

Immunohistochemistry-Paraffin: Cytokeratin 8 Antibody (H1) - IHC-Prediluted [NBP2-44932]

Immunohistochemistry-Paraffin: Cytokeratin 8 Antibody (H1) - IHC-Prediluted [NBP2-44932] - Formalin-fixed, paraffin-embedded human colon carcinoma stained with Cytokeratin 8 MAb (H1).
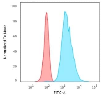
Cytokeratin 8 Antibody (H1) - IHC-Prediluted Flow Cytometry: Cytokeratin 8 Antibody (H1) - IHC-Prediluted [NBP2-44932] -

Flow Cytometry: Cytokeratin 8 Antibody (H1) - IHC-Prediluted [NBP2-44932] -

Flow Cytometric Analysis of HeLa cells using Cytokeratin 8 Antibody (H1) - IHC-Prediluted followed by Goat anti-Mouse IgG-CF488 (Blue); Isotype Control (Red).
Cytokeratin 8 Antibody (H1) - IHC-Prediluted Western Blot: Cytokeratin 8 Antibody (H1) - IHC-Prediluted [NBP2-44932] -

Western Blot: Cytokeratin 8 Antibody (H1) - IHC-Prediluted [NBP2-44932] -

Western Blot Analysis of HCT-116 cell lysate using Cytokeratin 8 Antibody (H1) - IHC-Prediluted.

Applications for Cytokeratin 8 Antibody (H1) - IHC-Prediluted

Application
Recommended Usage

Immunohistochemistry-Paraffin

1 - 2 ug/ml
Application Notes
Immunohistochemistry (Formalin-fixed): 1-2ug/ml for 30 min at RT. Staining of formalin-fixed tissues requires heating tissue sections in 10mM Tris with 1mM EDTA, pH 9.0, for 45 min at 95C followed by cooling at RT for 20 minutes.
Optimal dilution for a specific application should be determined.

Formulation, Preparation, and Storage

Purification

Protein A or G purified

Formulation

10 mM PBS with 0.05% BSA

Format

IHC-Prediluted

Preservative

0.05% Sodium Azide

Concentration

Please see the vial label for concentration. If unlisted please contact technical services.

Shipping

The product is shipped with polar packs. Upon receipt, store it immediately at the temperature recommended below.

Stability & Storage

Store at 4C.

Background: Cytokeratin 8

Cytokeratins are a subfamily of intermediate filaments and characterized by remarkable biochemical diversity. Cytokeratins are represented in epithelial tissues by at least 20 different polypeptides, molecular weight between 40 kDa and 68 kDa. The individual cytokeratin polypeptides are designated 1 to 20 and divided into the type I (acidic cytokeratins 9-20) and type II (basic to neutral cytokeratins 1-8) families.

Alternate Names

CARD2, CK8, EndoA, KRT8

Gene Symbol

KRT8

Additional Cytokeratin 8 Products

Product Documents for Cytokeratin 8 Antibody (H1) - IHC-Prediluted

Certificate of Analysis

To download a Certificate of Analysis, please enter a lot number in the search box below.

Product Specific Notices for Cytokeratin 8 Antibody (H1) - IHC-Prediluted

This product is for research use only and is not approved for use in humans or in clinical diagnosis. Primary Antibodies are guaranteed for 1 year from date of receipt.

Loading...
Loading...
Loading...
Loading...