Skip to main content

Recombinant Human Noggin Protein Best Seller

R&D Systems, part of Bio-Techne | Catalog # 6057-NG

Analyzed by SEC-MALS
R&D Systems, part of Bio-Techne
Catalog #
Availability
Size / Price
Qty
Loading...
Carrier Free
6057-NG-01M/CF
6057-NG-025/CF

Catalog #
Availability
Size / Price
Qty
With Carrier
6057-NG-01M
6057-NG-025

Key Product Details

  • R&D Systems NS0-derived Recombinant Human Noggin Protein (6057-NG)
  • Quality control testing to verify active proteins with lot specific assays by in-house scientists
  • All R&D Systems proteins are covered with a 100% guarantee

Source

NS0

Accession #

Structure / Form

Disulfide-linked homodimer

Conjugate

Unconjugated

Applications

Bioactivity

Product Specifications

Source

Mouse myeloma cell line, NS0-derived human Noggin protein
Gln28-Cys232

Purity

>95%, by SDS-PAGE under reducing conditions and visualized by silver stain.

Endotoxin Level

<0.10 EU per 1 μg of the protein by the LAL method.

N-terminal Sequence Analysis

No results obtained: Gln28 predicted

Predicted Molecular Mass

23 kDa (monomer)

SDS-PAGE

30-33 kDa, reducing conditions

Activity

Measured by its ability to inhibit BMP-4-induced alkaline phosphatase production by ATDC5 mouse chondrogenic cells.
The ED50 for this effect is 0.0200-0.160 μg/mL in the presence of 50 ng/mL of Recombinant Human BMP‑4 (Catalog # 314-BP).

Reviewed Applications

Read 9 reviews rated 4.4 using 6057-NG in the following applications:

Scientific Data Images for Recombinant Human Noggin Protein

Recombinant Human Noggin Protein SEC-MALS.

Recombinant human Noggin (Catalog # 6057-NG) has a molecular weight (MW) of 58.9 kDa as analyzed by SEC-MALS, suggesting that this protein is a homodimer. MW may differ from predicted MW due to post-translational modifications (PTMs) present (i.e. Glycosylation).
Superior and Consistent Pluripotent Stem Cell Differentiation with R&D Systems Recombinant Human Noggin.

Superior and Consistent Pluripotent Stem Cell Differentiation with R&D Systems Recombinant Human Noggin.

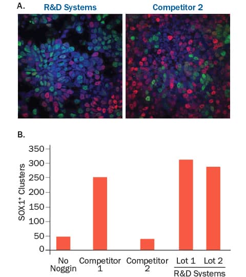
BG01V human embryonic stem cells were cultured in Mouse Embryonic Fibroblast Conditioned Media supplemented with FGF basic (5 ng/mL). Stem cells were driven into early cells of the neuroectoderm using a 3 day incubation in recombinant human Noggin (25 µg/mL) from either R&D Systems (Lot 1, Lot 2; Catalog # 6057-NG) or from two separate competitors (Competitor 1, Competitor 2). Control cells were not incubated in Noggin (No Noggin). The cells were stained for the early ectoderm marker, Otx2, and the neuroectoderm marker, SOX1. (A) Representative images of SOX1 (green), Otx2 (red), and DAPI (blue) staining in embryonic stem cells differentiated with Noggin from R&D Systems or Noggin from Competitor 2. (B) SOX1+ clusters were quantified under each of the indicated culture conditions. Cells treated with R&D Systems Noggin showed an increase in SOX1+ cells compared to both untreated and competitor-treated cells. R&D Systems Noggin showed consistent differentiation across the lots tested. BG01V human embryonic stem cells are licensed from ViaCyte, Inc.
Superior and Consistent Pluripotent Stem Cell Differentiation with R&D Systems Recombinant Human Noggin.

Superior and Consistent Pluripotent Stem Cell Differentiation with R&D Systems Recombinant Human Noggin.

Recombinant Human Noggin (Catalog # 6057-NG) inhibits BMP-4 induced alkaline phosphatase production in the ATDC5 mouse chondrogenic cell line. The activity is approximately 30-fold greater than the top competitor's Noggin.

Formulation, Preparation and Storage

Carrier Free
What does CF mean?

CF stands for Carrier Free (CF). We typically add Bovine Serum Albumin (BSA) as a carrier protein to our recombinant proteins. Adding a carrier protein enhances protein stability, increases shelf-life, and allows the recombinant protein to be stored at a more dilute concentration. The carrier free version does not contain BSA.

What formulation is right for me?

In general, we advise purchasing the recombinant protein with BSA for use in cell or tissue culture, or as an ELISA standard. In contrast, the carrier free protein is recommended for applications, in which the presence of BSA could interfere.

Carrier: 6057-NG
Formulation Lyophilized from a 0.2 μm filtered solution in PBS with BSA as a carrier protein.
Reconstitution Reconstitute at 250 μg/mL in PBS  containing at least 0.1% human or bovine serum albumin.
Shipping The product is shipped at ambient temperature. Upon receipt, store it immediately at the temperature recommended below.
Stability & Storage Use a manual defrost freezer and avoid repeated freeze-thaw cycles.
  • 12 months from date of receipt, -20 to -70 °C as supplied.
  • 1 month, 2 to 8 °C under sterile conditions after reconstitution.
  • 3 months, -20 to -70 °C under sterile conditions after reconstitution.
Carrier Free: 6057-NG/CF
Formulation Lyophilized from a 0.2 μm filtered solution in PBS.
Reconstitution Reconstitute at 250 μg/mL in PBS.
Shipping The product is shipped at ambient temperature. Upon receipt, store it immediately at the temperature recommended below.
Stability & Storage Use a manual defrost freezer and avoid repeated freeze-thaw cycles.
  • 12 months from date of receipt, -20 to -70 °C as supplied.
  • 1 month, 2 to 8 °C under sterile conditions after reconstitution.
  • 3 months, -20 to -70 °C under sterile conditions after reconstitution.

Background: Noggin

Noggin is a secreted homodimeric glycoprotein that is an antagonist of bone morphogenetic proteins (BMPs) (1, 2). Human Noggin cDNA encodes a 232 amino acid (aa) precursor protein; cleavage of a 19 aa signal peptide generates the 213 aa mature protein which contains an N-terminal acidic region, a central basic heparin-binding segment and a C-terminal cysteine-knot structure (2). Secreted Noggin probably remains close to the cell surface due to its binding of heparin-containing proteoglycans (3). Noggin is very highly conserved among vertebrates, such that mature human Noggin shares 99%, 99%, 98%, 97% and 89% aa sequence identity with mouse, rat, bovine, equine and chicken Noggin, respectively. Noggin binds some BMPs such as BMP-4 with high affinity and others such as BMP-7 with lower affinity. It antagonizes BMP bioactivities by blocking epitopes on BMPs that are needed for binding to both type I and type II receptors (2, 4). During embryogenesis, Noggin antagonizes specific BMPs at defined times, for example, during neural tube, somite and cardiomyocyte growth and patterning (5-7). During skeletal development, Noggin prevents chondrocyte hyperplasia, thus allowing proper formation of joints (4). Mutations within the cysteine-knot region of human Noggin are linked to multiple types of skeletal dysplasias that result in apical joint fusions (8). Noggin is expressed in defined areas of the adult central nervous system and peripheral tissues such as lung, skeletal muscle and skin (1). During culture of human embryonic stem cells (hESC) or neural stem cells under certain conditions, addition of Noggin to antagonize BMP activity may allow stem cells to proliferate while maintaining their undifferentiated state, or alternatively, to differentiate into dopaminergic neurons (6, 9 - 13). Noggin also appears to maintain adult stem cell populations in-vivo, for example, maintaining neural stem cells within the hippocampus (13).

References

  1. Valenzuela, D.M. et al. (1995) J. Neurosci. 15:6077.
  2. Groppe, J. et al. (2002) Nature 420:636.
  3. Paine-Saunders, S et al. (2002) J. Biol. Chem. 277:2089.
  4. Brunet, L. J. et al. (1998) Science 280:1455.
  5. McMahon, J. A. et al. (1998) Genes Dev. 12:1438.
  6. Itsykson, P. et al. (2005) Mol. Cell. Neurosci. 30:24.
  7. Yuasa, S. et al. (2005) Nat. Biotechnol. 23:607.
  8. Gong, Y. et al. (1999) Nat. Genet. 21:302.
  9. Xu, R.-H. et al. (2005) Nat. Methods 2:185.
  10. Wang, G. et al. (2005) Biochem. Biophys. Res. Commun. 330:934.
  11. Chaturvedi, G. et al. (2009) Cell Prolif. 42:425.
  12. Chiba, S. et al. (2008) Stem Cells 26:2810.
  13. Bonaguidi, M.A. et al. (2008) J. Neurosci. 28:9194.

Alternate Names

NOG, SYM1, SYNS1, SYNS1A

Entrez Gene IDs

9241 (Human); 18121 (Mouse)

Gene Symbol

NOG

UniProt

Additional Noggin Products

Product Documents for Recombinant Human Noggin Protein

Certificate of Analysis

To download a Certificate of Analysis, please enter a lot number in the search box below.

Note: Certificate of Analysis not available for kit components.

Product Specific Notices for Recombinant Human Noggin Protein

For research use only

Loading...
Loading...
Loading...
Loading...