Skip to main content

Moesin Antibody (MSN/493) - Azide and BSA Free

Novus Biologicals, part of Bio-Techne | Catalog # NBP2-47917

Novus Biologicals, part of Bio-Techne
Catalog #
Availability
Size / Price
Qty
Loading...
NBP2-47917-0.1mg

Key Product Details

Species Reactivity

Human, Rat (Negative)

Applications

Knockout Validated, Immunohistochemistry, Immunohistochemistry-Paraffin, Western Blot, Flow Cytometry, Immunofluorescence, Immunocytochemistry/ Immunofluorescence, CyTOF-ready

Label

Unconjugated

Antibody Source

Monoclonal Mouse IgG1 kappa Clone # MSN/493

Format

Azide and BSA Free

Concentration

1.0 mg/ml

Product Specifications

Immunogen

Recombinant full-length human Moesin protein (Uniprot: P26038)

Reactivity Notes

Does not react with Rat.

Localization

Cytoplasmic & Cell Surface

Clonality

Monoclonal

Host

Mouse

Isotype

IgG1 kappa

Theoretical MW

78 kDa.
Disclaimer note: The observed molecular weight of the protein may vary from the listed predicted molecular weight due to post translational modifications, post translation cleavages, relative charges, and other experimental factors.

Description

1.0 mg/ml of antibody purified from Bioreactor Concentrate by Protein A/G. Prepared in 10mM PBS WITHOUT BSA & azide. Also available at 200 ug/ml WITH BSA & azide (NBP2-44580).

Antibody with azide - store at 2 to 8C. Antibody without azide - store at -20 to -80C.

Scientific Data Images for Moesin Antibody (MSN/493) - Azide and BSA Free

Western Blot: Moesin Antibody (MSN/493)Azide and BSA Free [NBP2-47917]

Western Blot: Moesin Antibody (MSN/493)Azide and BSA Free [NBP2-47917]

Western Blot: Moesin Antibody (MSN/493) - Azide and BSA Free [NBP2-47917] - Western Blot Analysis of PC3 cell lysate. Moesin antibody (MSN/493).
Immunocytochemistry/ Immunofluorescence: Moesin Antibody (MSN/493) - Azide and BSA Free [NBP2-47917]

Immunocytochemistry/ Immunofluorescence: Moesin Antibody (MSN/493) - Azide and BSA Free [NBP2-47917]

Immunocytochemistry/Immunofluorescence: Moesin Antibody (MSN/493) - Azide and BSA Free [NBP2-47917] - Immunofluorescent staining of paraformaldehyde-fixed HeLa cells. Moesin Antibody (MSN/493) followed by goat anti-Mouse IgG-CF488 (Green). The nuclear counterstain is Red Dot (Red)
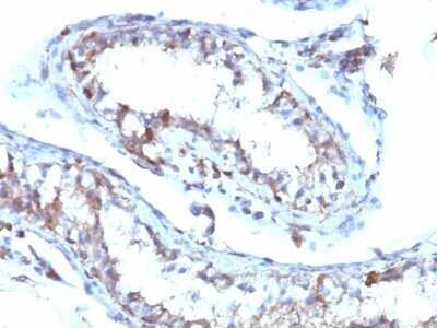
Immunohistochemistry-Paraffin: Moesin Antibody (MSN/493) - Azide and BSA Free [NBP2-47917]

Immunohistochemistry-Paraffin: Moesin Antibody (MSN/493) - Azide and BSA Free [NBP2-47917]

Immunohistochemistry-Paraffin: Moesin Antibody (MSN/493) - Azide and BSA Free [NBP2-47917] - Human Testicular Carcinoma stained with Moesin Monoclonal Antibody (MSN/493)

Applications for Moesin Antibody (MSN/493) - Azide and BSA Free

Application
Recommended Usage

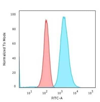
Flow Cytometry

0.5 - 1 ug/million cells in 0.1 ml

Immunofluorescence

0.5 - 1.0 ug/ml

Immunohistochemistry-Paraffin

0.5 - 1.0 ug/ml

Western Blot

0.5 - 1.0 ug/ml
Application Notes
Immunohistochemistry (Formalin-fixed): 1-2ug/ml for 30 minutes at RT. Staining of formalin-fixed tissues requires heating tissue sections in 10mM Tris with 1mM EDTA, pH 9.0, for 45 min at 95C followed by cooling at RT for 20 minutes.
Optimal dilution for a specific application should be determined.

Formulation, Preparation, and Storage

Purification

Protein A or G purified

Formulation

10 mM PBS

Format

Azide and BSA Free

Preservative

No Preservative

Concentration

1.0 mg/ml

Shipping

The product is shipped with polar packs. Upon receipt, store it immediately at the temperature recommended below.

Stability & Storage

Store at -20 to -80C. Avoid freeze-thaw cycles.

Background: Moesin

Moesin (membrane-organizing extension spike protein) has previously been characterized as a possible receptor protein for heparan sulfate and also as a cytoskeletal linker protein that stabilizes cell surface microvilli, filopodia and lamellipodia. Data indicate that moesin is identical to the 77-kDa band that copurifies with ezrin in its isolation from human placenta (1). Members of the ezrin-radixin-moesin (ERM) family of membrane-cytoskeletal linking proteins have NH2- and COOH-terminal domains that associate with the plasma membrane and the actin cytoskeleton, respectively (2). It has been demonstrated that ezrin-radixin-moesin proteins are rapidly inactivated after antigen recognition through a Vav1-Rac1 pathway. The resulting disanchoring of the cortical actin cytoskeleton from the plasma membrane decreased cellular rigidity, leading to more efficient T cell-antigen-presenting cell conjugate formation (3).

Alternate Names

Membrane-organizing extension spike protein, moesin

Gene Symbol

MSN

Additional Moesin Products

Product Documents for Moesin Antibody (MSN/493) - Azide and BSA Free

Certificate of Analysis

To download a Certificate of Analysis, please enter a lot number in the search box below.

Product Specific Notices for Moesin Antibody (MSN/493) - Azide and BSA Free

This product is for research use only and is not approved for use in humans or in clinical diagnosis. Primary Antibodies are guaranteed for 1 year from date of receipt.

Loading...
Loading...
Loading...
Loading...
Loading...
Loading...