Skip to main content

Slit2 Antibody (JE31-87)

Novus Biologicals, part of Bio-Techne | Catalog # NBP3-32955

Recombinant Monoclonal Antibody
Novus Biologicals, part of Bio-Techne
Catalog #
Availability
Size / Price
Qty
Loading...
NBP3-32955

Key Product Details

Species Reactivity

Human, Mouse, Rat

Applications

Flow Cytometry, Immunocytochemistry/ Immunofluorescence, Western Blot

Label

Unconjugated

Antibody Source

Recombinant Monoclonal Rabbit IgG Clone # JE31-87 expressed in HEK293

Concentration

1 mg/ml

Product Specifications

Immunogen

Recombinant protein within Human Slit2 aa 1,380-1,529 / 1,529. (Uniprot: O94813)

Localization

Secreted.

Clonality

Monoclonal

Host

Rabbit

Isotype

IgG

Theoretical MW

170 kDa.
Disclaimer note: The observed molecular weight of the protein may vary from the listed predicted molecular weight due to post translational modifications, post translation cleavages, relative charges, and other experimental factors.

Description

Novus Biologicals Rabbit Slit2 Antibody (JE31-87) (NBP3-32955) is a recombinant monoclonal antibody validated for use in WB, Flow and ICC/IF. All Novus Biologicals antibodies are covered by our 100% guarantee.

Scientific Data Images for Slit2 Antibody (JE31-87)

Slit2 Antibody (JE31-87)

Western Blot: Slit2 Antibody (JE31-87) [NBP3-32955]

Western Blot: Slit2 Antibody (JE31-87) [NBP3-32955] - Western blot analysis of Slit2 on different lysates with Rabbit anti-Slit2 antibody (NBP3-32955) at 1/1,000 dilution.

Lane 1: HEK-293 cell lysate (15 ug/Lane)
Lane 2: 293T cell lysate (15 ug/Lane)
Lane 3: PC-3M cell lysate (15 ug/Lane)
Lane 4: Raji cell lysate (15 ug/Lane)
Lane 5: HCT 116 cell lysate (15 ug/Lane)
Lane 6: HeLa cell lysate (15 ug/Lane)
Lane 7: Rat pancreas tissue lysate (30 ug/Lane)

Predicted band size: 170 kDa
Observed band size: 50/200 kDa

Exposure time: 3 minutes;

4-20% SDS-PAGE gel.

Proteins were transferred to a PVDF membrane and blocked with 5% NFDM/TBST for 1 hour at room temperature. The primary antibody (NBP3-32955) at 1/1,000 dilution was used in 5% NFDM/TBST at room temperature for 2 hours. Goat Anti-Rabbit IgG - HRP Secondary Antibody at 1:100,000 dilution was used for 1 hour at room temperature.
Slit2 Antibody (JE31-87)

Immunocytochemistry/ Immunofluorescence: Slit2 Antibody (JE31-87) [NBP3-32955]

Immunocytochemistry/ Immunofluorescence: Slit2 Antibody (JE31-87) [NBP3-32955] - Immunocytochemistry analysis of A549 cells labeling Slit2 with Rabbit anti-Slit2 antibody (NBP3-32955) at 1/100 dilution.

Cells were fixed in 4% paraformaldehyde for 10 minutes at 37 ℃, permeabilized with 0.05% Triton X-100 in PBS for 20 minutes, and then blocked with 2% negative goat serum for 30 minutes at room temperature. Cells were then incubated with Rabbit anti-Slit2 antibody (NBP3-32955) at 1/100 dilution in 2% negative goat serum overnight at 4 ℃. Goat Anti-Rabbit IgG H&L (iFluor™ 488) was used as the secondary antibody at 1/1,000 dilution. Nuclear DNA was labelled in blue with DAPI.

Beta tubulin (red) was stained at 1/200 dilution overnight at +4℃. Goat Anti-Mouse IgG H&L (iFluor™ 594) was used as the secondary antibody at 1/1,000 dilution.
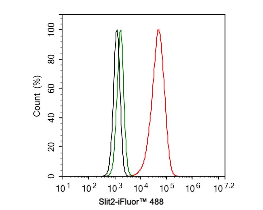
Slit2 Antibody (JE31-87)

Flow Cytometry: Slit2 Antibody (JE31-87) [NBP3-32955]

Flow Cytometry: Slit2 Antibody (JE31-87) [NBP3-32955] - Flow cytometric analysis of A549 cells labeling Slit2.

Cells were fixed and permeabilized. Then stained with the primary antibody (NBP3-32955, 1ug/ml) (red) compared with Rabbit IgG Isotype Control (green). After incubation of the primary antibody at +4℃ for an hour, the cells were stained with a iFluor™ 488 conjugate-Goat anti-Rabbit IgG Secondary antibody at 1/1,000 dilution for 30 minutes at +4℃. Unlabelled sample was used as a control (cells without incubation with primary antibody; black).

Applications for Slit2 Antibody (JE31-87)

Application
Recommended Usage

Flow Cytometry

1:50-1:1000

Immunocytochemistry/ Immunofluorescence

1:100

Western Blot

1:1000

Formulation, Preparation, and Storage

Purification

Protein A purified

Formulation

1*TBS (pH7.4), 0.05% BSA and 40% Glycerol

Preservative

0.05% Sodium Azide

Concentration

1 mg/ml

Shipping

The product is shipped with polar packs. Upon receipt, store it immediately at the temperature recommended below.

Stability & Storage

Store at 4C short term. Aliquot and store at -20C long term. Avoid freeze-thaw cycles.

Background: Slit2

Slit proteins are ligands at the Roundabout (Robo) receptors and act as guidance cues in axonal migration/navigation during neural development, at the ventral midline of the neural tube. Slit1 and Slit2 are essential for midline guidance in the forebrain by acting as repulsive signals preventing inappropriate midline crossing by axons projecting from the olfactory bulb. A number of cleavage products are reported in the literature for Slit2 protiens (following alternate splicing). The C-terminal cleavage proteins are more diffusible than the larger N-terminal protein that is more tightly cell associated. Slit2 protein is expressed in fetal lung and kidney, and adult spinal cord. Weak expression in adult adrenal gland, thyroid, trachea.

Long Name

SLIT Homolog 2

Alternate Names

SLIL3

Gene Symbol

SLIT2

Additional Slit2 Products

Product Documents for Slit2 Antibody (JE31-87)

Certificate of Analysis

To download a Certificate of Analysis, please enter a lot number in the search box below.

Product Specific Notices for Slit2 Antibody (JE31-87)

This product is for research use only and is not approved for use in humans or in clinical diagnosis. Primary Antibodies are guaranteed for 1 year from date of receipt.

Loading...
Loading...
Loading...
Loading...
Loading...