Skip to main content

NDP52 Antibody (PSH02-33)

Novus Biologicals, part of Bio-Techne | Catalog # NBP3-32636

Recombinant Monoclonal Antibody
Novus Biologicals, part of Bio-Techne
Catalog #
Availability
Size / Price
Qty
Loading...
NBP3-32636

Key Product Details

Species Reactivity

Human, Mouse

Applications

Western Blot, Flow Cytometry

Label

Unconjugated

Antibody Source

Recombinant Monoclonal Rabbit IgG Clone # PSH02-33 expressed in HEK293

Concentration

1 mg/ml

Product Specifications

Immunogen

Recombinant protein within human NDP52 aa 1-150 / 446 (Q13137). (Uniprot: Q13137)

Localization

Cytoplasm, perinuclear region, cytoskeleton, cytoplasmic vesicle, autophagosome membrane

Clonality

Monoclonal

Host

Rabbit

Isotype

IgG

Theoretical MW

52 kDa.
Disclaimer note: The observed molecular weight of the protein may vary from the listed predicted molecular weight due to post translational modifications, post translation cleavages, relative charges, and other experimental factors.

Description

Novus Biologicals Rabbit NDP52 Antibody (PSH02-33) (NBP3-32636) is a recombinant monoclonal antibody validated for use in WB and Flow. All Novus Biologicals antibodies are covered by our 100% guarantee.

Scientific Data Images for NDP52 Antibody (PSH02-33)

NDP52 Antibody (PSH02-33)

Western Blot: NDP52 Antibody (PSH02-33) [NBP3-32636]

Western Blot: NDP52 Antibody (PSH02-33) [NBP3-32636] - Western blot analysis of NDP52 on different lysates with Rabbit anti-NDP52 antibody (NBP3-32636) at 1/1,000 dilution.

Lane 1: HeLa cell lysate
Lane 2: Jurkat cell lysate
Lane 3: Raji cell lysate
Lane 4: THP-1 cell lysate
Lane 5: Huh7 cell lysate
Lane 6: HepG2 cell lysate
Lane 7: Saos-2 cell lysate
Lane 8: RAW264.7 cell lysate

Lysates/proteins at 30 ug/Lane.

Predicted band size: 52 kDa
Observed band size: 52 kDa

Exposure time: 3 minutes 30 seconds;

4-20% SDS-PAGE gel.

Proteins were transferred to a PVDF membrane and blocked with 5% NFDM/TBST for 1 hour at room temperature. The primary antibody (NBP3-32636) at 1/1,000 dilution was used in 5% NFDM/TBST at room temperature for 2 hours. Goat Anti-Rabbit IgG - HRP Secondary Antibody at 1/50,000 dilution was used for 1 hour at room temperature.
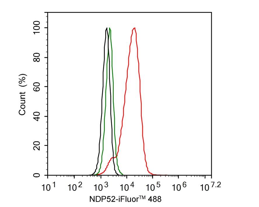
NDP52 Antibody (PSH02-33)

Flow Cytometry: NDP52 Antibody (PSH02-33) [NBP3-32636]

Flow Cytometry: NDP52 Antibody (PSH02-33) [NBP3-32636] - Flow cytometric analysis of HeLa cells labeling NDP52.

Cells were fixed and permeabilized. Then stained with the primary antibody (NBP3-32636, 1/1,000) (red) compared with Rabbit IgG Isotype Control (green). After incubation of the primary antibody at +4℃ for an hour, the cells were stained with a iFluor™ 488 conjugate-Goat anti-Rabbit IgG Secondary antibody at 1/1,000 dilution for 30 minutes at +4℃. Unlabelled sample was used as a control (cells without incubation with primary antibody; black).

Applications for NDP52 Antibody (PSH02-33)

Application
Recommended Usage

Flow Cytometry

1:1000

Western Blot

1:1000

Formulation, Preparation, and Storage

Purification

Immunogen affinity purified

Formulation

PBS (pH7.4), 0.1% BSA and 40% Glycerol

Preservative

0.05% Sodium Azide

Concentration

1 mg/ml

Shipping

The product is shipped with polar packs. Upon receipt, store it immediately at the temperature recommended below.

Stability & Storage

Store at 4C short term. Aliquot and store at -20C long term. Avoid freeze-thaw cycles.

Background: NDP52

NDP52 is encoded by this gene is a subunit of nuclear domain 10 (ND10) bodies. ND10 bodies are nuclear domains appearing immunohistochemically as ten dots per nucleus. They are believed to be associated with the nuclear matrix on the basis of their resistance to nuclease digestion and salt extraction. ND10 proteins are removed from the nucleus by herpes simplex virus-1 infection and may have a role in viral life cycles. [provided by RefSeq]

Alternate Names

Antigen nuclear dot 52 kDa protein, calcium binding and coiled-coil domain 2, calcium-binding and coiled-coil domain-containing protein 2, NDP52MGC17318, Nuclear domain 10 protein 52, Nuclear domain 10 protein NDP52, Nuclear dot protein 52

Gene Symbol

CALCOCO2

Additional NDP52 Products

Product Documents for NDP52 Antibody (PSH02-33)

Certificate of Analysis

To download a Certificate of Analysis, please enter a lot number in the search box below.

Product Specific Notices for NDP52 Antibody (PSH02-33)

This product is for research use only and is not approved for use in humans or in clinical diagnosis. Primary Antibodies are guaranteed for 1 year from date of receipt.

Loading...
Loading...
Loading...
Loading...
Loading...