Skip to main content

CD45 Antibody (2B11) - Azide and BSA Free

Novus Biologicals, part of Bio-Techne | Catalog # NBP2-34527

Clone 2B11 was used by HLDA to establish CD designation.
Novus Biologicals, part of Bio-Techne
Catalog #
Availability
Size / Price
Qty
Loading...
NBP2-34527-0.1mg

Key Product Details

Species Reactivity

Human

Applications

Immunohistochemistry, Immunohistochemistry-Paraffin, Flow Cytometry, Immunocytochemistry/ Immunofluorescence, CyTOF-ready

Label

Unconjugated

Antibody Source

Monoclonal Mouse IgG1 kappa Clone # 2B11

Format

Azide and BSA Free

Concentration

1.0 mg/ml

Product Specifications

Immunogen

Isolated neoplastic cells from T cell lymphoma

Localization

Cell surface and cytoplasmic

Specificity

CD45R, also designated CD45 and PTPRC, has been identified as a transmembrane glycoprotein, broadly expressed among hematopoietic cells. Multiple isoforms of CD45R are distributed throughout the immune system according to cell type. These isoforms arise because of alternative splicing of exons 4, 5, and 6. The corresponding protein domains are characterized by the binding of monoclonal antibodies specific for CD45RA (exon 4), CD45RB (exon 5), CD45RC (exon 6) and CD45RO (exons 4 to 6 spliced out). The variation in these isoforms is localized to the extracellular domain of CD45R, while the intracellular domain is conserved. CD45R functions as a phosphor-tyrosine phosphatase. Antibody to CD45 is useful in differential diagnosis of lymphoid tumors from non-hematopoietic undifferentiated neoplasms.

Marker

Leucocyte Marker

Clonality

Monoclonal

Host

Mouse

Isotype

IgG1 kappa

Theoretical MW

147 kDa.
Disclaimer note: The observed molecular weight of the protein may vary from the listed predicted molecular weight due to post translational modifications, post translation cleavages, relative charges, and other experimental factors.

Description

1.0 mg/ml of antibody purified from Bioreactor Concentrate by Protein A/G. Prepared in 10mM PBS WITHOUT BSA & azide. Also available at 200 ug/ml WITH BSA & azide (NBP2-32934).

Antibody with azide - store at 2 to 8C. Antibody without azide - store at -20 to -80C.

Scientific Data Images for CD45 Antibody (2B11) - Azide and BSA Free

Immunohistochemistry: CD45 Antibody (2B11) - Azide and BSA Free [NBP2-34527]

Immunohistochemistry: CD45 Antibody (2B11) - Azide and BSA Free [NBP2-34527]

CD45-Antibody-2B11-Azide-and-BSA-Free-Immunohistochemistry-NBP2-34527-img0006.jpg
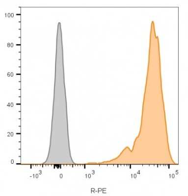
Flow Cytometry: CD45 Antibody (2B11) - Azide and BSA Free [NBP2-34527]

Flow Cytometry: CD45 Antibody (2B11) - Azide and BSA Free [NBP2-34527]

Flow Cytometry: CD45 Antibody (2B11) - Azide and BSA Free [NBP2-34527] - Flow cytometry analysis of lymphocyte-gated PBMCs unstained (gray) or stained with CF568-labeled CD45 antibody (2B11) (green).
Immunohistochemistry-Paraffin: CD45 Antibody (2B11) - Azide and BSA Free [NBP2-34527]

Immunohistochemistry-Paraffin: CD45 Antibody (2B11) - Azide and BSA Free [NBP2-34527]

Immunohistochemistry-Paraffin: CD45 Antibody (2B11) - Azide and BSA Free [NBP2-34527] - Formalin-fixed, paraffin-embedded human tonsil stained with CD45 antibody (2B11).

Applications for CD45 Antibody (2B11) - Azide and BSA Free

Application
Recommended Usage

Flow Cytometry

0.5-1ug/million cells

Immunocytochemistry/ Immunofluorescence

0.5-1ug/ml

Immunohistochemistry-Paraffin

0.5-1.0ug/ml
Application Notes
Immunohistochemistry (Formalin-fixed): 1-2ug/ml for 30 minutes at RT. Staining of formalin-fixed tissues requires heating tissue sections in 10mM Tris with 1mM EDTA, pH 9.0, for 45 min at 95C followed by cooling at RT for 20 minutes.
Optimal dilution for a specific application should be determined.

Formulation, Preparation, and Storage

Purification

Protein A or G purified

Formulation

10 mM PBS

Format

Azide and BSA Free

Preservative

No Preservative

Concentration

1.0 mg/ml

Shipping

The product is shipped with polar packs. Upon receipt, store it immediately at the temperature recommended below.

Stability & Storage

Store at -20 to -80C. Avoid freeze-thaw cycles.

Background: CD45

CD45, also known as leukocyte common antigen (LCA), T200, or Ly5, is a member C of the class 1 receptor-like protein tyrosine phosphatase (PTPRC) family (1, 2). It is a transmembrane glycoprotein which, due to alternative splicing, has a multiple isoforms with a theoretical molecular weight ranging from 180 - 220 kDa (1, 3-5). Human CD45 is synthesized as a 1281 amino acid sequence consisting of an alternatively spliced extracellular receptor-like region, a cysteine-rich domain, fibronectin-like III repeats, a transmembrane segment, and a cytoplasmic region with tandem protein tyrosine phosphatase (PTP) domains: the membrane proximal domain (D1) and the membrane distal domain (D2) (3, 5). CD45 is expressed on all nucleated hematopoietic cells and their precursors, except mature red blood cells, and is one of the most abundantly-expressed cell-surface glycoproteins, comprising approximately 10% of surface proteins in lymphocytes (3). Functionally, CD45 is essential for development and activation of T-cells and B-cells (1-5). More specifically, CD45 positively regulates antigen receptor signaling and Src-family member kinase activity (1, 3). There are many ways to regulate CD45 phosphatase activity including ligand binding, dimerization, protein interactions, cellular localization, and covalent modifications (3, 6). Ligands for CD45 include pUL11, a transmembrane protein of the cytomegalovirus RL11 (CMV RL11) family, and placental protein 14 (PP14), both of which exclusively bind CD45, and various lectins including CD22, galectin-1, galectin-3, macrophage mannose receptor (MR), and macrophage galactose-type lectin (MGL) (6).

Given its role in immune cell development and activation, CD45 has also been linked to a variety of diseases. The importance of CD45 in immunity has been revealed in human and mouse studies where CD45-deficiency leads to a severe-combined immunodeficiency (SCID) phenotype (2, 3, 6). A CD45-knockout mice study revealed inhibited thymocyte production and poor B-cell response, whereas CD45 activation in mice causes lymphoproliferation and autoantibody production (3). CD45 variants have been associated with altered immune function and autoimmune disorders including multiple sclerosis, systemic lupus erythematosus (SLE), and rheumatoid arthritis (6). Furthermore, altered CD45 expression has been implicated in oncological conditions including chronic lymphatic leukemia, acute lymphatic leukemia, Hodgkin lymphoma, multiple myeloma, and diffuse large B-cell lymphoma (6). Considering its role in autoimmune disorders, immunodeficiency and cancer, CD45 is an ideal therapeutic target (3, 6). The main approaches to control CD45 function is through either selective inhibitors or anti-CD45 antibodies (3).

Alternative names for CD45 includes B220, CD antigen: CD45, CD45 antigen, CD45R, EC 3.1.3.48, GP180, LCA, Leukocyte common antigen, LY5, protein tyrosine phosphatase receptor type c polypeptide, PTPRC, receptor-type tyrosine-protein phosphatase C, T200 Glycoprotein, and T200.

References

1. Trowbridge, I. S., & Thomas, M. L. (1994). CD45: an emerging role as a protein tyrosine phosphatase required for lymphocyte activation and development. Annual review of immunology. https://doi.org/10.1146/annurev.iy.12.040194.000505

2. Andersen, J. N., Jansen, P. G., Echwald, S. M., Mortensen, O. H., Fukada, T., Del Vecchio, R., Tonks, N. K., & Moller, N. P. (2004). A genomic perspective on protein tyrosine phosphatases: gene structure, pseudogenes, and genetic disease linkage. FASEB journal : official publication of the Federation of American Societies for Experimental Biology.

3. Hermiston, M. L., Xu, Z., & Weiss, A. (2003). CD45: a critical regulator of signaling thresholds in immune cells. Annual review of immunology. https://doi.org/10.1146/annurev.immunol.21.120601.140946

4. Tonks, N. K., Diltz, C. D., & Fischer, E. H. (1990). CD45, an integral membrane protein tyrosine phosphatase. Characterization of enzyme activity. The Journal of biological chemistry.

5. Nam, H. J., Poy, F., Saito, H., & Frederick, C. A. (2005). Structural basis for the function and regulation of the receptor protein tyrosine phosphatase CD45. The Journal of experimental medicine. https://doi.org/10.1084/jem.20041890

6. Rheinlander, A., Schraven, B., & Bommhardt, U. (2018). CD45 in human physiology and clinical medicine. Immunology letters. https://doi.org/10.1016/j.imlet.2018.01.009

Long Name

Cluster of Differentiation 45

Alternate Names

CD45, LCA, PTPRC, T200 Glycoprotein

Gene Symbol

PTPRC

Additional CD45 Products

Product Documents for CD45 Antibody (2B11) - Azide and BSA Free

Certificate of Analysis

To download a Certificate of Analysis, please enter a lot number in the search box below.

Product Specific Notices for CD45 Antibody (2B11) - Azide and BSA Free

This product is for research use only and is not approved for use in humans or in clinical diagnosis. Primary Antibodies are guaranteed for 1 year from date of receipt.

Loading...
Loading...
Loading...
Loading...
Loading...
Loading...