Skip to main content

CD43/Sialophorin Antibody (rSPN/1094)

Novus Biologicals, part of Bio-Techne | Catalog # NBP3-48987

Recombinant Monoclonal Antibody
Novus Biologicals, part of Bio-Techne
Catalog #
Availability
Size / Price
Qty
Loading...
NBP3-48987-100ug
NBP3-48987-20ug

Key Product Details

Species Reactivity

Human

Applications

Immunohistochemistry, Western Blot, Flow Cytometry, Immunocytochemistry/ Immunofluorescence

Label

Unconjugated

Antibody Source

Recombinant Monoclonal Mouse IgG1 kappa Clone # rSPN/1094 expressed in HEK293

Concentration

Please see the vial label for concentration. If unlisted please contact technical services.

Product Specifications

Immunogen

Recombinant full-length human CD43 protein (Uniprot: P16150)

Localization

Cell projection, Membrane, Microvillus, Nucleus, PML body, Uropodium

Clonality

Monoclonal

Host

Mouse

Isotype

IgG1 kappa

Description

Prepared in 10mM PBS with 0.05% BSA & 0.05% azide. Also available WITHOUT BSA & azide at 1.0mg/ml.

Antibody with azide - store at 2 to 8 C. Antibody without azide - store at -20 to -80 C. Antibody is stable for 24 months. Non-hazardous. No MSDS required.

Scientific Data Images for CD43/Sialophorin Antibody (rSPN/1094)

CD43/Sialophorin Antibody (rSPN/1094)

Immunohistochemistry-Paraffin: CD43/Sialophorin Antibody (rSPN/1094) [NBP3-48987] -

Formalin-fixed, paraffin-embedded human Tonsil stained with CD43/Sialophorin Antibody (rSPN/1094).
CD43/Sialophorin Antibody (rSPN/1094)

Immunocytochemistry/ Immunofluorescence: CD43/Sialophorin Antibody (rSPN/1094) [NBP3-48987] -

Immunofluorescent staining of K562 cells. CD43/Sialophorin Antibody (rSPN/1094). The nuclear counterstain is Reddot (Red)
CD43/Sialophorin Antibody (rSPN/1094)

Western Blot: CD43/Sialophorin Antibody (rSPN/1094) [NBP3-48987] -

Western Blot Analysis of K562 cell lysate using CD43/Sialophorin Antibody (rSPN/1094).

Applications for CD43/Sialophorin Antibody (rSPN/1094)

Application
Recommended Usage

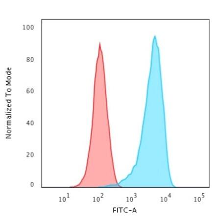
Flow Cytometry

Optimal dilutions of this antibody should be experimentally determined.

Immunocytochemistry/ Immunofluorescence

Optimal dilutions of this antibody should be experimentally determined.

Immunohistochemistry

Optimal dilutions of this antibody should be experimentally determined.

Western Blot

Optimal dilutions of this antibody should be experimentally determined.

Formulation, Preparation, and Storage

Purification

Protein A or G purified

Formulation

10 mM PBS with 0.05% BSA

Preservative

0.05% Sodium Azide

Concentration

Please see the vial label for concentration. If unlisted please contact technical services.

Shipping

The product is shipped with polar packs. Upon receipt, store it immediately at the temperature recommended below.

Stability & Storage

Store at 4C.

Background: CD43

CD43 is a key glycoprotein of thymocytes and T lymphocytes, which affects the physicochemical properties of the T-cell surface and plays a role in lectin binding. This antibody contains an extended rodlike structure that may protrude above the glycocalyx of the cell, allowing accessibility of multiple glycan chains for binding. During T-cell activation CD43 is actively removed from the T-cell-antigen-presenting cell contact site, thus suggesting CD43's role in negative regulation of the adaptive immune response.

Long Name

Cluster of Differentiation 43

Alternate Names

CD43, GPL115, Leukosialin, LSN, Ly-48, Sialophorin, SPN

Gene Symbol

SPN

Additional CD43 Products

Product Documents for CD43/Sialophorin Antibody (rSPN/1094)

Certificate of Analysis

To download a Certificate of Analysis, please enter a lot number in the search box below.

Product Specific Notices for CD43/Sialophorin Antibody (rSPN/1094)

This product is for research use only and is not approved for use in humans or in clinical diagnosis. Primary Antibodies are guaranteed for 1 year from date of receipt.

Loading...
Loading...
Loading...
Loading...
Loading...