Skip to main content

CD3 epsilon Antibody (C3e/1308)

Novus Biologicals, part of Bio-Techne | Catalog # NBP2-53387

Novus Biologicals, part of Bio-Techne
Catalog #
Availability
Size / Price
Qty
Loading...
NBP2-53387-20ug
NBP2-53387-100ug

Key Product Details

Species Reactivity

Validated:

Human, Mouse

Cited:

Human, Mouse

Applications

Validated:

Multiplex Immunofluorescence, Immunohistochemistry, Immunohistochemistry-Paraffin, Western Blot, Flow Cytometry, Flow (Intracellular), Multiplex Immunoassay

Cited:

Immunocytochemistry/ Immunofluorescence, Multiplex Immunoassay, IF/IHC

Label

Unconjugated

Antibody Source

Monoclonal Mouse IgG2b Kappa Clone # C3e/1308

Concentration

0.2 mg/ml

Product Specifications

Immunogen

Recombinant human CD3 epsilon fragment (aa 23-119) (Uniprot: P07766)

Reactivity Notes

Mouse reactivity reported in scientific literature (PMID: 33428661).

Localization

Cell surface and Cytoplasmic

Specificity

Recognizes the epsilon-chain of CD3, which consists of five different polypeptide chains (designated as gamma, delta, epsilon, zeta, and eta) with MW ranging from 16-28kDa. The CD3 complex is closely associated at the lymphocyte cell surface with the T cell antigen receptor (TCR). Reportedly, CD3 complex is involved in signal transduction to the T cell interior following antigen recognition. The CD3 antigen is first detectable in early thymocytes and probably represents one of the earliest signs of commitment to the T cell lineage. In cortical thymocytes, CD3 is predominantly intra-cytoplasmic. However, in medullary thymocytes, it appears on the T cell surface. CD3 antigen is a highly specific marker for T cells, and is present in majority of T cell neoplasms.

Marker

T-Cell Marker

Clonality

Monoclonal

Host

Mouse

Isotype

IgG2b Kappa

Theoretical MW

20 kDa.
Disclaimer note: The observed molecular weight of the protein may vary from the listed predicted molecular weight due to post translational modifications, post translation cleavages, relative charges, and other experimental factors.

Description

200ug/ml of antibody purified from Bioreactor Concentrate by Protein A or G. Prepared in 10 mM PBS with 0.05% BSA & 0.05% azide. Also available WITHOUT BSA & azide at 1.0 mg/ml. (NBP2-54392)

Antibody with azide - store at 2 to 8C. Antibody without azide - store at -20 to -80C.

Scientific Data Images for CD3 epsilon Antibody (C3e/1308)

CD3 epsilon Antibody (C3e/1308)

Detection of CD3e in mouse Intestine via seqIF™ staining on COMET™

CD3e was detected in frozen sections of mouse Intestine using Mouse Anti-Human/Mouse CD3e, Monoclonal Antibody (Catalog # NBP2-53387) at 2ug/mL at 37° Celsius for 4 minutes. Before incubation with the primary antibody, tissue underwent an all-in-one dewaxing and antigen retrieval preprocessing using PreTreatment Module (PT Module) and Dewax and HIER Buffer H (pH 9; Epredia Catalog # TA-999-DHBH). Tissue was stained using the Alexa Fluor™ 647 Goat anti-Mouse IgG Secondary Antibody at 1:200 at 37 ° Celsius for 2 minutes. (Yellow; Lunaphore Catalog # DR647MS) and counterstained with DAPI (blue; Lunaphore Catalog # DR100). Specific staining was localized to the membrane. Protocol available in COMET™ Panel Builder.
Western Blot: CD3 epsilon Antibody (C3e/1308) [NBP2-53387]

Western Blot: CD3 epsilon Antibody (C3e/1308) [NBP2-53387]

Western Blot: CD3 epsilon Antibody (C3e/1308) [NBP2-53387] - Western Blot Analysis of human Jurkat cell lysate using CD3 epsilon Antibody (C3e/1308).
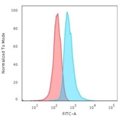
Flow Cytometry: CD3 epsilon Antibody (C3e/1308) [NBP2-53387]

Flow Cytometry: CD3 epsilon Antibody (C3e/1308) [NBP2-53387]

Flow Cytometry: CD3 epsilon Antibody (C3e/1308) [NBP2-53387] - Flow Cytometric Analysis of Jurkat cells using CD3 epsilon Antibody (C3e/1308) followed by Goat anti-Mouse IgG-CF488 (Blue); Isotype Control (Red).

Applications for CD3 epsilon Antibody (C3e/1308)

Application
Recommended Usage

Flow Cytometry

1-2 ug/million cells

Immunohistochemistry-Paraffin

1 - 2 ug/ml

Western Blot

1-2 ug/ml
Application Notes
Use in Multiplex Immunoassay reported in scientific literature (PMID: 31942075).
Optimal dilution for a specific application should be determined.
Western Blot: 1-2ug/ml for 60 minutes at RT.

Formulation, Preparation, and Storage

Purification

Protein A or G purified

Formulation

10 mM PBS with 0.05% BSA

Preservative

0.05% Sodium Azide

Concentration

0.2 mg/ml

Shipping

The product is shipped with polar packs. Upon receipt, store it immediately at the temperature recommended below.

Stability & Storage

Store at 4C.

Background: CD3 epsilon

CD3 epsilon is a subunit of CD3. T cell activation through the antigen receptor (TCR) involves the cytoplasmic tails of the CD3 subunits: CD3 gamma, CD3 delta, CD3 epsilon and CD3 zeta. These CD3 subunits are structurally related members of the immunoglobulins super family encoded by closely linked genes on human chromosome 11. The CD3 components have long cytoplasmic tails that associate with cytoplasmic signal transduction molecules. This association is mediated at least in part by a double tyrosine based motif present in a single copy in the CD3 subunits. CD3 may play a role in TCR induced growth arrest, cell survival and proliferation. The CD3 antigen is present on 68-82% of normal peripheral blood lymphocytes, 65-85% of thymocytes and Purkinje cells in the cerebellum. It is never expressed on B or NK cells. Decreased percentages of T lymphocytes may be observed in some autoimmune diseases.

Alternate Names

CD3e

Gene Symbol

CD3E

UniProt

Additional CD3 epsilon Products

Product Documents for CD3 epsilon Antibody (C3e/1308)

Certificate of Analysis

To download a Certificate of Analysis, please enter a lot number in the search box below.

Product Specific Notices for CD3 epsilon Antibody (C3e/1308)

This product is for research use only and is not approved for use in humans or in clinical diagnosis. Primary Antibodies are guaranteed for 1 year from date of receipt.

Loading...
Loading...
Loading...
Loading...
Loading...