Skip to main content

Key Product Details

Validated by

Knockout/Knockdown, Biological Validation

Species Reactivity

Validated:

Mouse

Cited:

Human, Mouse, Rat, Porcine, Guinea Pig, Primate - Chlorocebus aethiops (African Green Monkey), Primate - Macaca fascicularis (Crab-eating Monkey or Cynomolgus Macaque), Transgenic Mouse, Transgenic Rat, Xenograft

Applications

Validated:

Immunohistochemistry, Western Blot, Neutralization, Flow Cytometry

Cited:

Immunohistochemistry, Immunohistochemistry-Paraffin, Immunohistochemistry-Frozen, Western Blot, Neutralization, Flow Cytometry, Immunofluorescence, Immunocytochemistry, Immunocytochemistry/ Immunofluorescence, Immunoprecipitation, Bioassay, In vivo assay, IHC frozen fixed

Label

Unconjugated

Antibody Source

Polyclonal Goat IgG

Product Specifications

Immunogen

Mouse myeloma cell line NS0-derived recombinant mouse PDGF R alpha
Leu25-Glu524 (Asp65Glu, Gly439Ala, Thr440Ala)
Accession # P26618

Specificity

Detects mouse PDGF R alpha in direct ELISAs and Western blots. In direct ELISAs, less than 1% cross-reactivity with recombinant human (rh) PDGF R alpha, rhPDGF R beta, and recombinant mouse PDGF R beta is observed.

Clonality

Polyclonal

Host

Goat

Isotype

IgG

Endotoxin Level

<0.10 EU per 1 μg of the antibody by the LAL method.

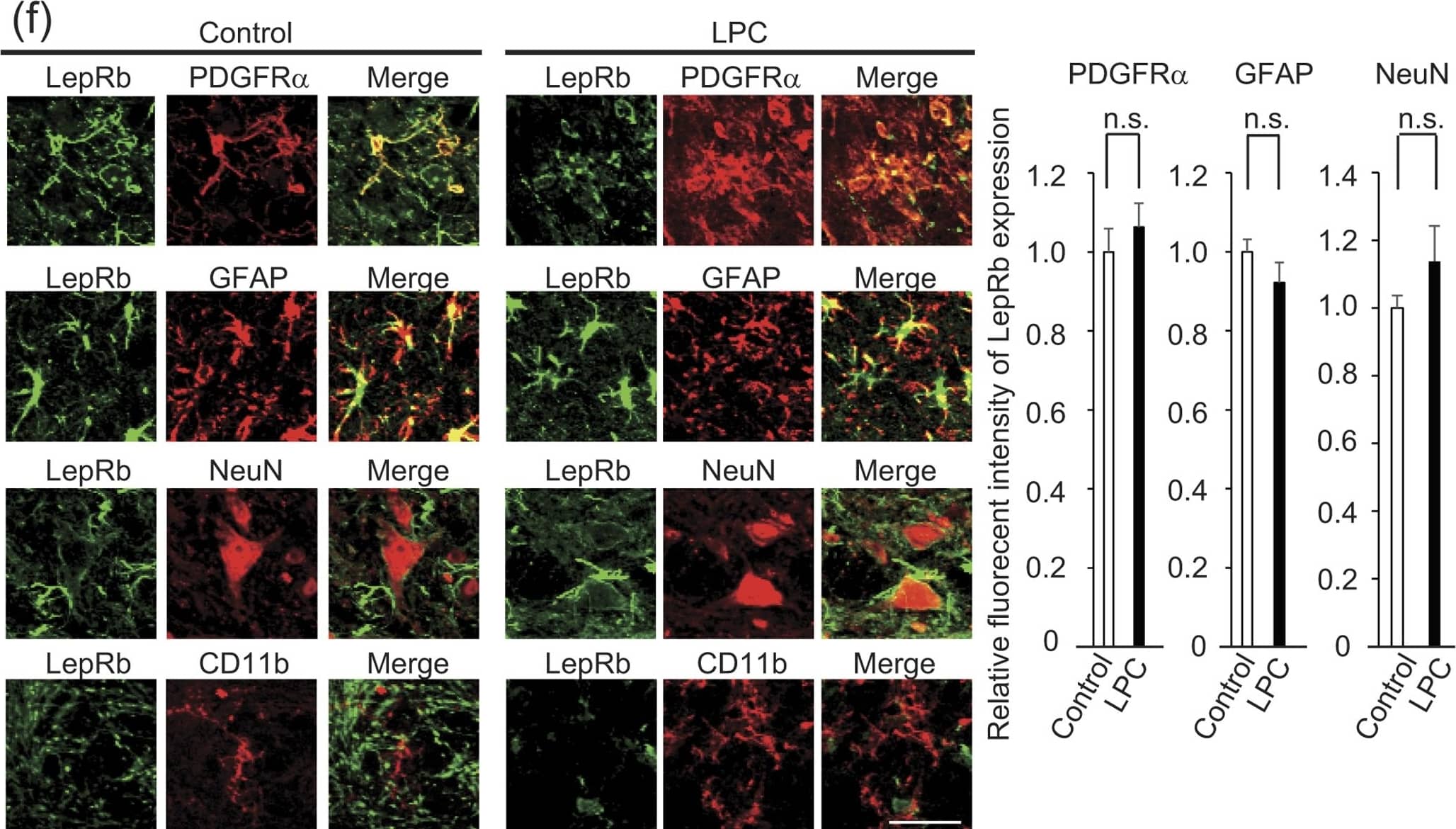
Scientific Data Images for Mouse PDGF R alpha Antibody

Detection of Mouse PDGF Ra antibody by Western Blot.

Detection of Mouse PDGF R alpha by Western Blot.

Western blot shows lysates of mouse uterus tissue and mouse lung tissue. PVDF membrane was probed with 1 µg/mL of Goat Anti-Mouse PDGF Ra Antigen Affinity-purified Polyclonal Antibody (Catalog # AF1062) followed by HRP-conjugated Anti-Goat IgG Secondary Antibody (HAF017). Specific bands were detected for PDGF Ra at approximately 160-200 kDa (as indicated). This experiment was conducted under reducing conditions and using Immunoblot Buffer Group 1.
PDGF Ra antibody in Mouse Embryo by Immunohistochemistry (IHC-Fr).

PDGF R alpha in Mouse Embryo.

PDGF Ra was detected in immersion fixed frozen sections of mouse embryo using Goat Anti-Mouse PDGF Ra Antigen Affinity-purified Polyclonal Antibody (Catalog # AF1062) at 15 µg/mL overnight at 4 °C. Tissue was stained using the Anti-Goat HRP-DAB Cell & Tissue Staining Kit (brown; CTS008) and counterstained with hematoxylin (blue). View our protocol for Chromogenic IHC Staining of Frozen Tissue Sections.
PDGF Ra antibody in Mouse Embryo by Immunohistochemistry (IHC-Fr).

PDGF R alpha in Mouse Embryo.

PDGF Ra was detected in immersion fixed frozen sections of mouse embryo using 15 µg/mL Goat Anti-Mouse PDGF Ra Antigen Affinity-purified Polyclonal Antibody (Catalog # AF1062) overnight at 4 °C. Tissue was stained with the Anti-Goat HRP-DAB Cell & Tissue Staining Kit (brown; CTS008) and counterstained with hematoxylin (blue). Specific labeling was localized to the plasma membrane of mesenchymal cells. View our protocol for Chromogenic IHC Staining of Frozen Tissue Sections.

Applications for Mouse PDGF R alpha Antibody

Application
Recommended Usage

Flow Cytometry

0.25 µg/106 cells
Sample: 3T3-L1 mouse embryonic fibroblast adipose-like cell line

Immunohistochemistry

5-15 µg/mL
Sample: Immersion fixed frozen sections of mouse embryo

Western Blot

1 µg/mL
Sample: Mouse uterus tissue and mouse lung tissue

Neutralization

Measured by its ability to neutralize PDGF‑AA-induced proliferation in the NR6R‑3T3 mouse fibroblast cell line. The Neutralization Dose (ND50) is typically 0.2 - 1.6 µg/mL in the presence of 250 ng/mL Recombinant Human PDGF‑AA.

Reviewed Applications

Read 16 reviews rated 4.6 using AF1062 in the following applications:

Formulation, Preparation, and Storage

Purification

Antigen Affinity-purified

Reconstitution

Reconstitute at 0.2 mg/mL in sterile PBS. For liquid material, refer to CoA for concentration.

Reconstitution Buffer Available:
Size / Price
Qty
Loading...

Formulation

Lyophilized from a 0.2 μm filtered solution in PBS with Trehalose. *Small pack size (SP) is supplied either lyophilized or as a 0.2 µm filtered solution in PBS.

Shipping

Lyophilized product is shipped at ambient temperature. Liquid small pack size (-SP) is shipped with polar packs. Upon receipt, store immediately at the temperature recommended below.

Stability & Storage

Use a manual defrost freezer and avoid repeated freeze-thaw cycles.
  • 12 months from date of receipt, -20 to -70 °C as supplied.
  • 1 month, 2 to 8 °C under sterile conditions after reconstitution.
  • 6 months, -20 to -70 °C under sterile conditions after reconstitution.

Background: PDGF R alpha

The platelet-derived growth factor (PDGF) family consists of proteins derived from four genes (PDGF-A, -B, -C, and -D) that form disulfide-linked homodimers (PDGF-AA, -BB, -CC, and -DD) and a heterodimer (PDGF-AB) (1, 2). These proteins regulate diverse cellular functions by binding to and inducing the homo- or hetero-dimerization of two receptors (PDGF R alpha and R beta). Whereas alpha/ alpha homo-dimerization is induced by PDGF-AA, -BB, -CC, and -AB, alpha/ beta hetero-dimerization is induced by PDGF-AB, -BB, -CC, and -DD, and beta/ beta homo-dimerization is induced only by PDGF-BB and -DD (1-4). Both PDGF R alpha and R beta are members of the class III subfamily of receptor tyrosine kinases (RTK) that also includes the receptors for M-CSF, SCF, and Flt-3 ligand. All class III RTKs are characterized by the presence of five immunoglobulin-like domains in their extracellular region and a split kinase domain in their intracellular region. Ligand-induced receptor dimerization results in autophosphorylation in trans resulting in the activation of several intracellular signaling pathways that can lead to cell proliferation, cell survival, cytoskeletal rearrangement, and cell migration. Many cell types, including fibroblasts and smooth muscle cells, express both the alpha and beta receptors. Others have only the alpha receptors (oligodendrocyte progenitor cells, mesothelial cells, liver sinusoidal endothelial cells, astrocytes, platelets, and megakaryocytes) or only the  beta receptors (myoblasts, capillary endothelial cells, pericytes, T cells, myeloid hematopoietic cells, and macrophages) (1, 2). Recombinant mouse and human soluble PDGF R beta bind PDGF with high affinity and are potent PDGF antagonists.

References

  1. Betsholtz, C. et al. (2001) BioEssays 23:494.
  2. Ostman, A. and A.H. Heldin (2001) Advances in Cancer Research 80:1.
  3. Gilbertson, D. et al. (2001) J. Biol. Chem. 276:27406.
  4. LaRochells, W.J. et al. (2001) Nature Cell Biol. 3:517.

Long Name

Platelet-derived Growth Factor Receptor alpha

Alternate Names

CD140a, PDGFR alpha, PDGFRA

Entrez Gene IDs

5156 (Human); 18595 (Mouse)

Gene Symbol

PDGFRA

UniProt

Additional PDGF R alpha Products

Product Documents for Mouse PDGF R alpha Antibody

Certificate of Analysis

To download a Certificate of Analysis, please enter a lot number in the search box below.

Note: Certificate of Analysis not available for kit components.

Product Specific Notices for Mouse PDGF R alpha Antibody

For research use only

Loading...
Loading...
Loading...
Loading...
Loading...
Loading...