Skip to main content

Cytokeratin 15 Antibody (KRT15/2554)

Novus Biologicals, part of Bio-Techne | Catalog # NBP3-07612

Novus Biologicals, part of Bio-Techne
Catalog #
Availability
Size / Price
Qty
Loading...
NBP3-07612-100ug
NBP3-07612-20ug

Key Product Details

Species Reactivity

Human

Applications

Flow Cytometry, Immunohistochemistry-Paraffin, Protein Array

Label

Unconjugated

Antibody Source

Monoclonal Mouse IgG2b Kappa Clone # KRT15/2554

Concentration

0.2 mg/ml

Product Specifications

Immunogen

Recombinant full-length human Cytokeratin 15 protein (Uniprot: P19012)

Localization

Cytoplasmic

Marker

Esophageal Squamous Cell Carcinoma Marker

Clonality

Monoclonal

Host

Mouse

Isotype

IgG2b Kappa

Theoretical MW

52 kDa.
Disclaimer note: The observed molecular weight of the protein may vary from the listed predicted molecular weight due to post translational modifications, post translation cleavages, relative charges, and other experimental factors.

Description

200ug/ml of antibody purified from Bioreactor Concentrate by Protein A or G. Prepared in 10 mM PBS with 0.05% BSA & 0.05% azide. Also available WITHOUT BSA & azide at 1.0 mg/ml. (NBP3-08562)

Antibody with azide - store at 2 to 8C. Antibody without azide - store at -20 to -80C.

Scientific Data Images for Cytokeratin 15 Antibody (KRT15/2554)

Immunohistochemistry-Paraffin: Cytokeratin 15 Antibody (KRT15/2554) [NBP3-07612]

Immunohistochemistry-Paraffin: Cytokeratin 15 Antibody (KRT15/2554) [NBP3-07612]

Immunohistochemistry-Paraffin: Cytokeratin 15 Antibody (KRT15/2554) [NBP3-07612] - Formalin-fixed, paraffin-embedded human Basal Cell Carcinoma stained with Cytokeratin 15 Mouse Monoclonal Antibody (KRT15/2554).
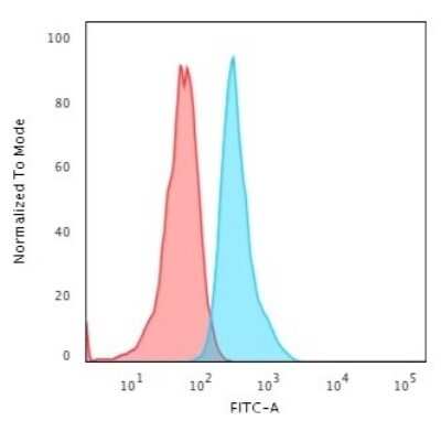
Flow Cytometry: Cytokeratin 15 Antibody (KRT15/2554) [NBP3-07612]

Flow Cytometry: Cytokeratin 15 Antibody (KRT15/2554) [NBP3-07612]

Flow Cytometry: Cytokeratin 15 Antibody (KRT15/2554) [NBP3-07612] - Flow Cytometric Analysis of PFA-fixed HeLa cells. Cytokeratin 15 Mouse Monoclonal Antibody (KRT15/2554) followed by goat anti- Mouse IgG-CF488 (Blue); Isotype Control (Red).
Immunohistochemistry-Paraffin: Cytokeratin 15 Antibody (KRT15/2554) [NBP3-07612]

Immunohistochemistry-Paraffin: Cytokeratin 15 Antibody (KRT15/2554) [NBP3-07612]

Immunohistochemistry-Paraffin: Cytokeratin 15 Antibody (KRT15/2554) [NBP3-07612] - Formalin-fixed, paraffin-embedded human Prostate Carcinoma stained with Cytokeratin 15 Mouse Monoclonal Antibody (KRT15/2554).

Applications for Cytokeratin 15 Antibody (KRT15/2554)

Application
Recommended Usage

Flow Cytometry

1-2 ug/million cells

Immunohistochemistry-Paraffin

1-2 ug/ml
Application Notes
Immunohistochemistry (Formalin-fixed): 1-2ug/ml for 30 min at RT. Staining of formalin-fixed tissues requires heating tissue sections in 10mM Tris with 1mM EDTA, pH 9.0, for 45 min at 95C followed by cooling at RT for 20 minutes.
Optimal dilution for a specific application should be determined.

Formulation, Preparation, and Storage

Purification

Protein A or G purified

Formulation

10 mM PBS with 0.05% BSA

Preservative

0.05% Sodium Azide

Concentration

0.2 mg/ml

Shipping

The product is shipped with polar packs. Upon receipt, store it immediately at the temperature recommended below.

Stability & Storage

Store at 4C.

Background: Cytokeratin 15

Alternate Names

CK15, CK-15, cytokeratin 15, cytokeratin-15, K15keratin-15, basic, K1CO, keratin 15, keratin, type I cytoskeletal 15, Keratin-15, keratin-15, beta, KRTB, type I cytoskeletal 15

Gene Symbol

KRT15

UniProt

Additional Cytokeratin 15 Products

Product Documents for Cytokeratin 15 Antibody (KRT15/2554)

Certificate of Analysis

To download a Certificate of Analysis, please enter a lot number in the search box below.

Product Specific Notices for Cytokeratin 15 Antibody (KRT15/2554)

This product is for research use only and is not approved for use in humans or in clinical diagnosis. Primary Antibodies are guaranteed for 1 year from date of receipt.

Loading...
Loading...
Loading...
Loading...
Loading...