Skip to main content

CD63 Antibody (NKI/C3) - Azide and BSA Free

Novus Biologicals, part of Bio-Techne | Catalog # NBP2-34694

Novus Biologicals, part of Bio-Techne
Catalog #
Availability
Size / Price
Qty
Loading...
NBP2-34694-0.1mg

Key Product Details

Species Reactivity

Validated:

Human, Mouse

Cited:

Mouse

Applications

Validated:

Immunohistochemistry, Immunohistochemistry-Paraffin, Western Blot, Flow Cytometry, Immunocytochemistry/ Immunofluorescence, CyTOF-ready

Cited:

Flow Cytometry

Label

Unconjugated

Antibody Source

Monoclonal Mouse IgG1 kappa Clone # NKI/C3

Format

Azide and BSA Free

Concentration

1.0 mg/ml

Product Specifications

Immunogen

Smooth plasma membrane fraction of MeWo cells

Localization

Cell Surface & Cytoplasmic

Specificity

This monoclonal antibody recognizes protein of 26kDa-60kDa, which is identified as CD63. Its epitope is different from that of monoclonal antibody LAMP3/529. The tetraspanins are integral membrane proteins expressed on cell surface and granular membranes of hematopoietic cells and are components of multi-molecular complexes with specific integrins. The tetraspanin CD63 is a lysosomal membrane glycoprotein that translocates to the plasma membrane after platelet activation. CD63 is expressed on activated platelets, monocytes and macrophages, and is weakly expressed on granulocytes, T cell and B cells. It is located on the basophilic granule membranes and on the plasma membranes of lymphocytes and granulocytes. CD63 is a member of the TM4 superfamily of leukocyte glycoproteins that includes CD9, CD37 and CD53, which contain four transmembrane regions. CD63 may play a role in phagocytic and intracellular lysosome-phagosome fusion events. CD63 deficiency is associated with Hermansky-Pudlak syndrome and is strongly expressed during the early stages of melanoma progression.

Marker

Late Endosomes Marker

Clonality

Monoclonal

Host

Mouse

Isotype

IgG1 kappa

Description

1.0 mg/ml of antibody purified from Bioreactor Concentrate by Protein A/G. Prepared in 10mM PBS WITHOUT BSA & azide. Also available at 200 ug/ml WITH BSA & azide (NBP2-32829).

Antibody with azide - store at 2 to 8C. Antibody without azide - store at -20 to -80 C.

Scientific Data Images for CD63 Antibody (NKI/C3) - Azide and BSA Free

Immunohistochemistry-Paraffin: CD63 Antibody (NKI/C3) - Azide and BSA Free [NBP2-34694]

Immunohistochemistry-Paraffin: CD63 Antibody (NKI/C3) - Azide and BSA Free [NBP2-34694]

Immunohistochemistry-Paraffin: CD63 Antibody (NKI/C3) - Azide and BSA Free [NBP2-34694] - Formalin-fixed paraffin-embedded mouse spleen stained with CD63 Monoclonal Antibody (NKI/C3) (DAB Chromogen)
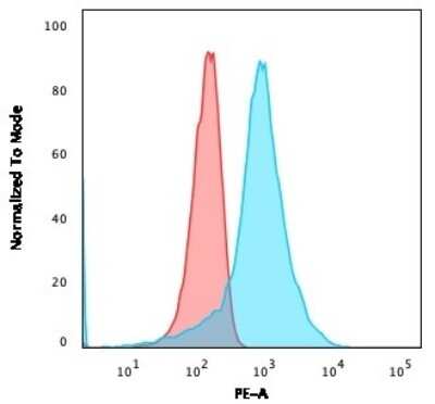
Flow Cytometry: CD63 Antibody (NKI/C3) - Azide and BSA Free [NBP2-34694]

Flow Cytometry: CD63 Antibody (NKI/C3) - Azide and BSA Free [NBP2-34694]

Flow Cytometry: CD63 Antibody (NKI/C3) - Azide and BSA Free [NBP2-34694] - Flow cytometry Analysis of live MCF-7 cells unstained (gray) or stained with biotin-labeled CD63 monoclonal antibody (NKI-C3) followed by streptavidin-CF568 (orange).
Immunohistochemistry-Paraffin: CD63 Antibody (NKI/C3) - Azide and BSA Free [NBP2-34694]

Immunohistochemistry-Paraffin: CD63 Antibody (NKI/C3) - Azide and BSA Free [NBP2-34694]

Immunohistochemistry-Paraffin: CD63 Antibody (NKI/C3) - Azide and BSA Free [NBP2-34694] - Formalin-fixed paraffin-embedded human Melanoma stained with CD63 Monoclonal Antibody (NKI/C3) (AEC Chomogen)

Applications for CD63 Antibody (NKI/C3) - Azide and BSA Free

Application
Recommended Usage

Flow Cytometry

1:10-1:1000

Immunocytochemistry/ Immunofluorescence

0.5-1ug/ml

Immunohistochemistry-Paraffin

0.5-1ug/ml

Western Blot

0.5-1ug/ml
Application Notes
Immunohistochemistry (Formalin-fixed): 1-2ug/ml for 30 minutes at RT. Staining of formalin-fixed tissues is enhanced by boiling tissue sections in 10mM Citrate Buffer, pH 6.0, for 10-20 min followed by cooling at RT for 20 minutes.
Optimal dilution for a specific application should be determined.
Use in WB reported in scientific literature (PMID 30389917)

Formulation, Preparation, and Storage

Purification

Protein A or G purified

Formulation

10 mM PBS

Format

Azide and BSA Free

Preservative

No Preservative

Concentration

1.0 mg/ml

Shipping

The product is shipped with polar packs. Upon receipt, store it immediately at the temperature recommended below.

Stability & Storage

Store at -20 to -80C. Avoid freeze-thaw cycles.

Background: CD63

CD63 (cluster of differentiation 63), also known as lysosome associated membrane protein 3 (LAMP-3), is a membrane spanning glycoprotein with a molecular mass ranging from 30-60 kDa that was the first characterized member of the tetraspanin superfamily (1,2). CD63 is ubiquitously expressed and largely present on the cell surface in the endosomal system (1-3). More specifically, it is generally present in multivesicular bodies (MVBs), also called late endosomes, and lysosomes (1). The CD63 molecule is a total of 238 amino acids (aa), has four hydrophobic membrane-spanning regions and three N-glycosylation sites, and the encoded protein has a theoretical molecular weight of 25 kDa (2,3). CD63 both directly and indirectly interacts with other proteins including integrins, cell surface receptors, other tetraspanins, kinases, and adapter proteins, to name a few (1). CD63 is involved in many cell processes including cell survival and activation, cell adhesion, invasion, and migration (1). Additionally, CD63 has been shown to interact with tissue inhibitor of metalloproteinase 1 (TIMP-1), which originally thought to be an inhibitor of cancer progression has recently been shown to have cancer promoting properties as well (1,4). The CD63-TIMP-1 interaction has been shown to activate the PI3K/AKT pathway in lung adenocarcinoma cells and also promote survival and invasion of acute myeloid leukemia cells (1).CD63 is a useful flow cytometry marker for basophil granulocytes and can be used for the basophil activation test (BAT) to assess IgE-mediated allergy response (5). As CD63 was initially discovered on activated blood platelets and is a lysosomal-associated protein it makes sense it would be involved in platelet or lysosomal-related disorders (1,2). More precisely, CD63 is associated with Hermansky-Pudlak syndrome, a disease characterized by albinism and platelet storage pool deficiency (6).

References

1. Pols, M. S., & Klumperman, J. (2009). Trafficking and function of the tetraspanin CD63. Experimental cell research. https://doi.org/10.1016/j.yexcr.2008.09.020

2. Metzelaar, M. J., Wijngaard, P. L., Peters, P. J., Sixma, J. J., Nieuwenhuis, H. K., & Clevers, H. C. (1991). CD63 antigen. A novel lysosomal membrane glycoprotein, cloned by a screening procedure for intracellular antigens in eukaryotic cells. The Journal of biological chemistry.

3. Horejsi, V., & Vlcek, C. (1991). Novel structurally distinct family of leucocyte surface glycoproteins including CD9, CD37, CD53 and CD63. FEBS letters. https://doi.org/10.1016/0014-5793(91)80988-f

4. Eckfeld, C., HauBler, D., Schoeps, B., Hermann, C. D., & Kruger, A. (2019). Functional disparities within the TIMP family in cancer: hints from molecular divergence. Cancer metastasis reviews. https://doi.org/10.1007/s10555-019-09812-6

5. Hoffmann, H. J., Santos, A. F., Mayorga, C., Nopp, A., Eberlein, B., Ferrer, M., Rouzaire, P., Ebo, D. G., Sabato, V., Sanz, M. L., Pecaric-Petkovic, T., Patil, S. U., Hausmann, O. V., Shreffler, W. G., Korosec, P., & Knol, E. F. (2015). The clinical utility of basophil activation testing in diagnosis and monitoring of allergic disease. Allergy. https://doi.org/10.1111/all.12698

6. Dell'Angelica, E. C., Shotelersuk, V., Aguilar, R. C., Gahl, W. A., & Bonifacino, J. S. (1999). Altered trafficking of lysosomal proteins in Hermansky-Pudlak syndrome due to mutations in the beta 3A subunit of the AP-3 adaptor. Molecular cell. https://doi.org/10.1016/s1097-2765(00)80170-7

Alternate Names

CD63, Granulophysin, Lamp-3, ME491, OMA81H, Tspan30

Gene Symbol

CD63

Additional CD63 Products

Product Documents for CD63 Antibody (NKI/C3) - Azide and BSA Free

Certificate of Analysis

To download a Certificate of Analysis, please enter a lot number in the search box below.

Product Specific Notices for CD63 Antibody (NKI/C3) - Azide and BSA Free

This product is for research use only and is not approved for use in humans or in clinical diagnosis. Primary Antibodies are guaranteed for 1 year from date of receipt.

Loading...
Loading...
Loading...
Loading...
Loading...