Skip to main content

CD43/Sialophorin Antibody (84-3C1) - IHC-Prediluted

Novus Biologicals, part of Bio-Techne | Catalog # NBP2-48380

Clone 84-3C1 was used by HLDA to establish CD designation.
Novus Biologicals, part of Bio-Techne
Catalog #
Availability
Size / Price
Qty
Loading...
NBP2-48380

Key Product Details

Species Reactivity

Human

Applications

Immunohistochemistry, Immunohistochemistry-Paraffin

Label

Unconjugated

Antibody Source

Monoclonal Mouse IgG1 kappa Clone # 84-3C1

Format

IHC-Prediluted

Concentration

Please see the vial label for concentration. If unlisted please contact technical services.

Product Specifications

Immunogen

Stimulated human leukocytes

Localization

Cell surface

Specificity

It recognizes a cell surface glycoprotein of 95/115/135kDa (depending upon the extent of glycosylation), identified as CD43 (Workshop III). 70-90% of T-cell lymphomas and from 22-37% of B-cell lymphomas express CD43. No reactivity has been observed with reactive B-cells. So a B-lineage population that co-expresses CD43 is highly likely to be a malignant lymphoma, especially a low-grade lymphoma, rather than a reactive B-cell population. When CD43 antibody is used in combination with anti-CD20, effective immunophenotyping of the lymphomas in formalin-fixed tissues can be obtained. Co-staining of a lymphoid infiltrate with anti-CD20 and anti-CD43 argues against a reactive process and favors a diagnosis of lymphoma.

Marker

T-Cell Marker

Clonality

Monoclonal

Host

Mouse

Isotype

IgG1 kappa

Description

The prediluted antibody does not require any mixing, dilution, reconstitution, or titration; the antibody is ready-to-use and optimized for staining.

Scientific Data Images for CD43/Sialophorin Antibody (84-3C1) - IHC-Prediluted

Immunohistochemistry-Paraffin: CD43/Sialophorin Antibody (84-3C1) - IHC-Prediluted [NBP2-48380]

Immunohistochemistry-Paraffin: CD43/Sialophorin Antibody (84-3C1) - IHC-Prediluted [NBP2-48380]

Immunohistochemistry-Paraffin: CD43/Sialophorin Antibody (84-3C1) - IHC-Prediluted [NBP2-48380] - Human Tonsil stained with CD43 Monoclonal Antibody (84-3C1).
CD43/Sialophorin Antibody (84-3C1) - IHC-Prediluted Immunocytochemistry/ Immunofluorescence: CD43/Sialophorin Antibody (84-3C1) - IHC-Prediluted [NBP2-48380] -

Immunocytochemistry/ Immunofluorescence: CD43/Sialophorin Antibody (84-3C1) - IHC-Prediluted [NBP2-48380] -

Immunofluorescence Analysis of K562 cells labeling CD43 with CD43/Sialophorin Antibody (84-3C1) - IHC-Prediluted followed by Goat anti-Mouse IgG-CF488 (Green). The nuclear counterstain is NucSpot®.
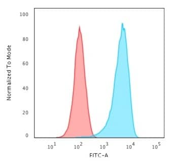
CD43/Sialophorin Antibody (84-3C1) - IHC-Prediluted Flow Cytometry: CD43/Sialophorin Antibody (84-3C1) - IHC-Prediluted [NBP2-48380] -

Flow Cytometry: CD43/Sialophorin Antibody (84-3C1) - IHC-Prediluted [NBP2-48380] -

Flow Cytometric Analysis of Human K562 cells using CD43/Sialophorin Antibody (84-3C1) - IHC-Prediluted followed by Goat anti-Mouse IgG-CF488 (Blue); Isotype control (Red).

Applications for CD43/Sialophorin Antibody (84-3C1) - IHC-Prediluted

Application
Recommended Usage

Immunohistochemistry

Optimal dilutions of this antibody should be experimentally determined.

Immunohistochemistry-Paraffin

Optimal dilutions of this antibody should be experimentally determined.
Application Notes
Hu-chromosome location: 1q32.2
Molecular weight of antigen: 90-110kDa
Immunohistochemistry-Paraffin 0.25 - 0.5 ug/ml for 30 minutes at RT; Staining of formalin-fixed tissues is enhanced by boiling tissue sections in 10mM Citrate Buffer, pH 6.0, for 10 - 20 min followed by cooling at RT for 20 minutes. The 7mL size is a pre-diluted size and no additional dilutions are required before using this item for the intended application.

Formulation, Preparation, and Storage

Purification

Protein A or G purified

Formulation

10 mM PBS with 0.05% BSA

Format

IHC-Prediluted

Preservative

0.05% Sodium Azide

Concentration

Please see the vial label for concentration. If unlisted please contact technical services.

Shipping

The product is shipped with polar packs. Upon receipt, store it immediately at the temperature recommended below.

Stability & Storage

Store at 4C.

Background: CD43

CD43 is a key glycoprotein of thymocytes and T lymphocytes, which affects the physicochemical properties of the T-cell surface and plays a role in lectin binding. This antibody contains an extended rodlike structure that may protrude above the glycocalyx of the cell, allowing accessibility of multiple glycan chains for binding. During T-cell activation CD43 is actively removed from the T-cell-antigen-presenting cell contact site, thus suggesting CD43's role in negative regulation of the adaptive immune response.

Long Name

Cluster of Differentiation 43

Alternate Names

CD43, GPL115, Leukosialin, LSN, Ly-48, Sialophorin, SPN

Gene Symbol

SPN

Additional CD43 Products

Product Documents for CD43/Sialophorin Antibody (84-3C1) - IHC-Prediluted

Certificate of Analysis

To download a Certificate of Analysis, please enter a lot number in the search box below.

Product Specific Notices for CD43/Sialophorin Antibody (84-3C1) - IHC-Prediluted

This product is for research use only and is not approved for use in humans or in clinical diagnosis. Primary Antibodies are guaranteed for 1 year from date of receipt.

Loading...
Loading...
Loading...
Loading...